EasyManua.ls Logo

Stulz CyberCool - 11.3 Chilled water circuit

Stulz CyberCool
62 pages
Print Icon
To Next Page IconTo Next Page
To Next Page IconTo Next Page
To Previous Page IconTo Previous Page
To Previous Page IconTo Previous Page
Loading...
59
1
2
3
4
5
6
8
7
© STULZ GmbH – all rights reserved EN/09.2017/G44
cybercool indoor chiller original instructions
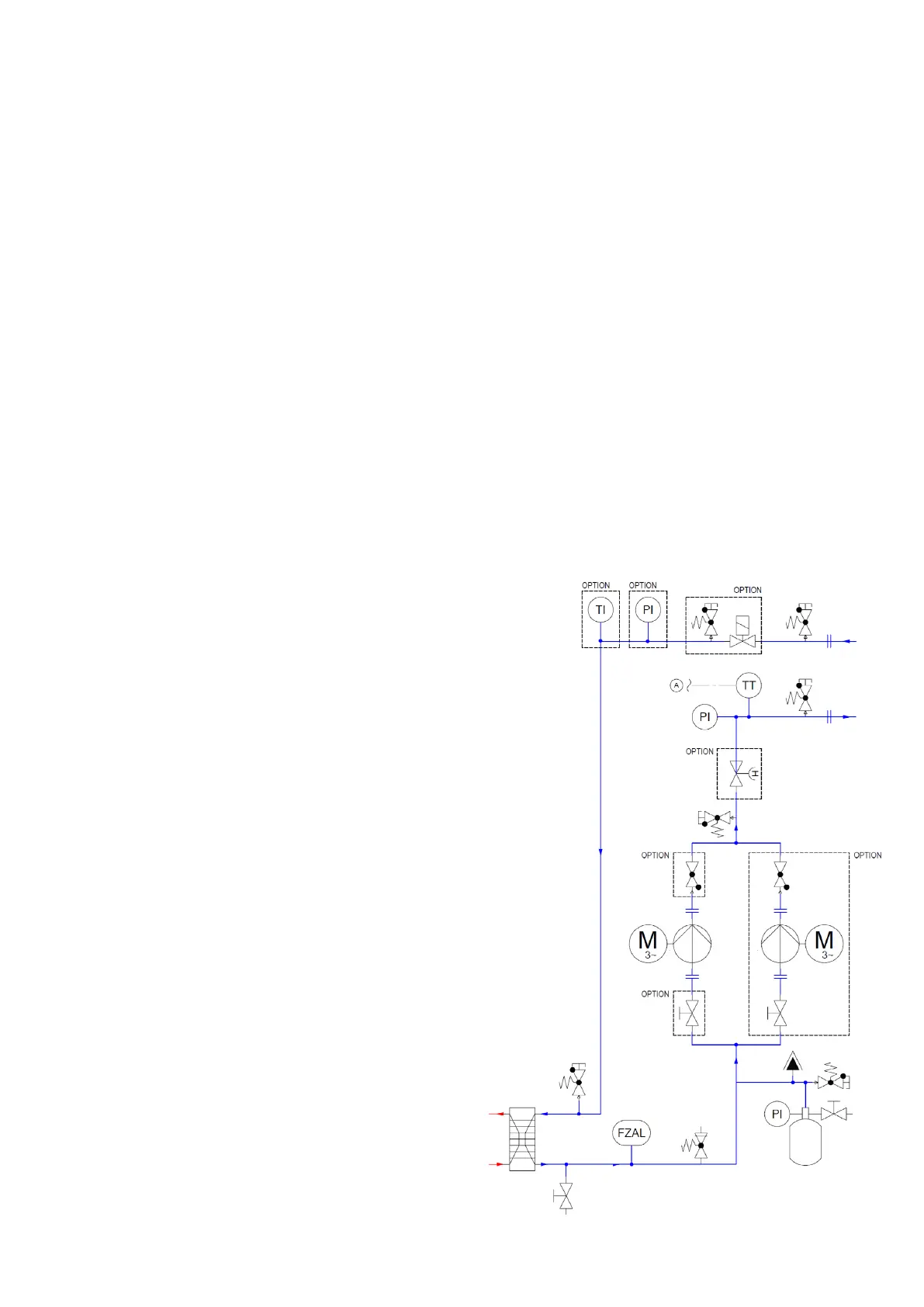
11.3 Chilled water circuit
Shut-off valve
forservice,installedonthesuctionside(markedby"6"inthe
flow scheme)
Alternative pump
High efficiency circulating pump with a higher flow water
pressure:3bar(markedby"7"intheowscheme)
Standby pump
High efficiency circulating pump (2 bar flow water pressure)
connectedinstandby(markedby"8"intheowscheme)
Alternative standby pump
High efficiency circulating pump (3 bar flow water pressure)
connectedinstandby(markedby"8"intheowscheme)
Strainer
deliveredloose,tobeinstalledbythecustomer
Chilled water circuit for A/G unit
Water temperature sensor
fortheindicationofthereturnwatertemperature(markedby"1"intheowscheme)
Pressure gauge
fortheindicationofthereturnwaterpressure(markedby"2"intheowscheme)
2-way solenoid valve
toshutoffthechilledwaterow,installedatthewaterinlet,openswithpumpoperation(markedby"3"inthe
flow scheme)
Balancing valve
toadjusttheowwaterpressure,installedatthewateroutlet(markedby"4"intheowscheme)
Non-return valve
installedonthepressureside(markedby"5"intheowscheme)

Related product manuals