EasyManua.ls Logo

Teac TD-240A - TD-240 A Block Diagram

Teac TD-240A
100 pages
Print Icon
To Next Page IconTo Next Page
To Next Page IconTo Next Page
To Previous Page IconTo Previous Page
To Previous Page IconTo Previous Page
Loading...
13.SELF-CHECK FUNCTION AND INITIALIZATION
83
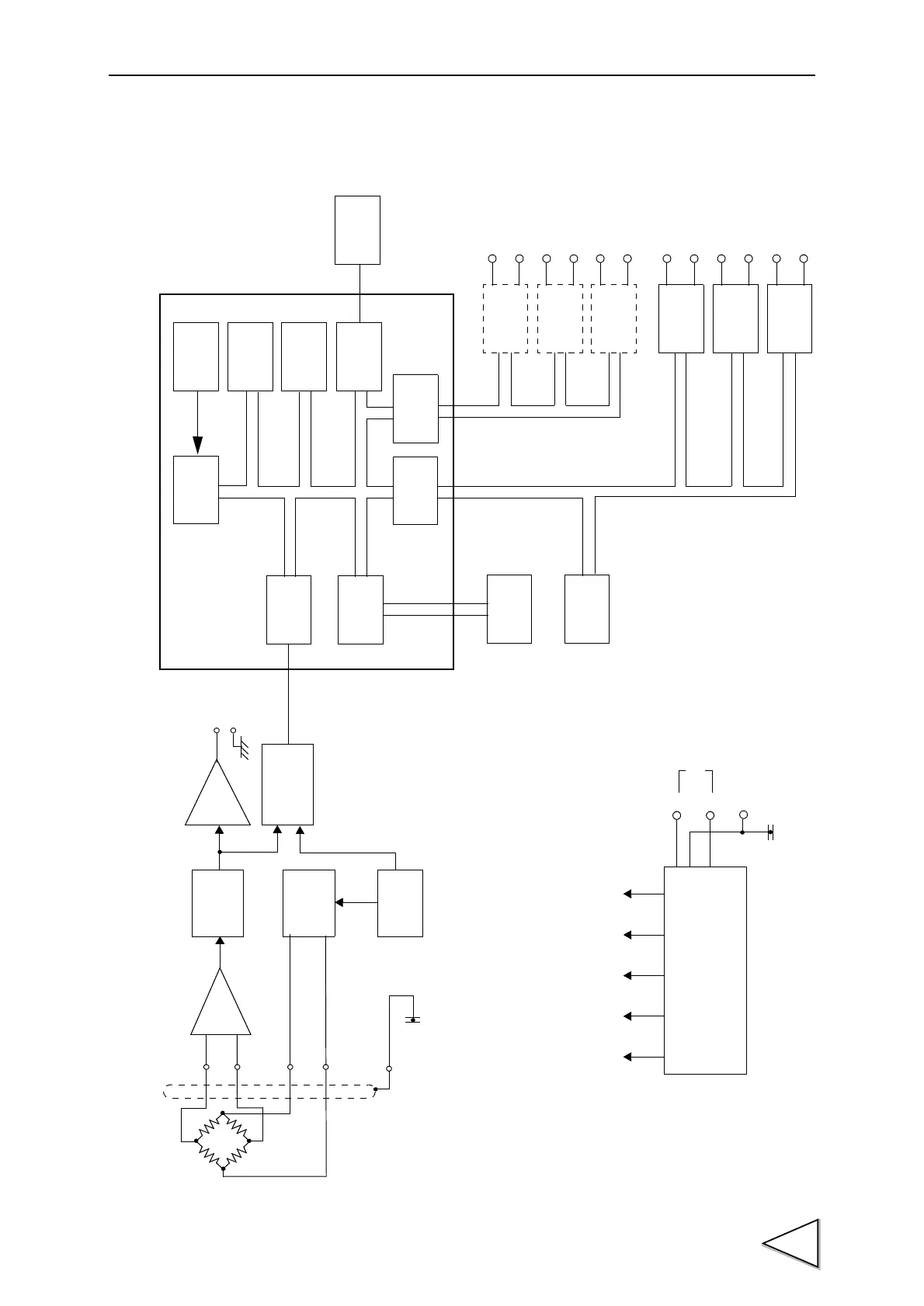
13-3. TD-240A Block Diagram
EXC
EXC
SIG
SIG
Low-pass
Fillter
× 100
Excitation
Referrence
A/D
Buffer
F.G
FRAME
Serial
Port
Parallel
Port
Port
Port
Serial
Port
RAM
4Kbyte
MPU
16bit
Flash
ROM
128K
Watch
Dog
NOV.RAM
1024bit
Display
Key Input
HOLD
DZ
2Line
2Line
Parallel
SI/F
D/A
RS-232C
BCD
HI
LO
SIF
CPU
+12V +12V -12V +5V
VOL OUT
GND
+5V
VCC
Isolation
SI/F
FRAME
Power Supply Unit
LED
Conversion
Voltage
Input
Output
Voltage
L
N
AC IN
F.G

Table of Contents

Related product manuals