EasyManua.ls Logo

Terex TA9 - Page 129

Terex TA9
130 pages
Print Icon
To Next Page IconTo Next Page
To Next Page IconTo Next Page
To Previous Page IconTo Previous Page
To Previous Page IconTo Previous Page
Loading...
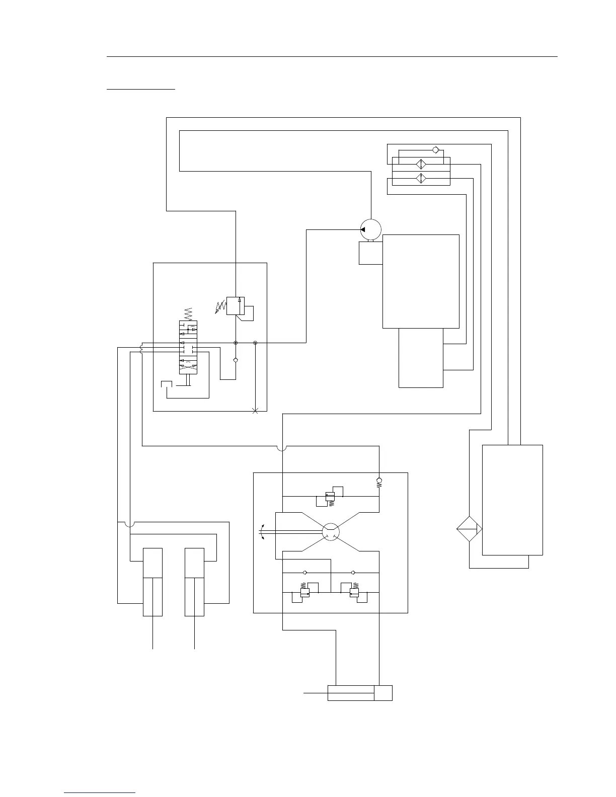
10-11 TA9 & TA10 Dumper 0803-4 July 2011
Specifications
Hydraulic Circuit
L
R
T
P
A
B
C
T
P
1
2
3
4
5
6
7
8
9
10
11
12

Table of Contents

Other manuals for Terex TA9

Related product manuals