EasyManua.ls Logo

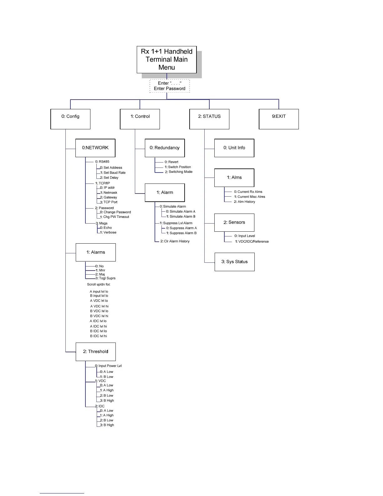
Terrasat IBUC - Figure 7-9 RX 1+1 Hand Held Terminal Menu Tree

Terrasat IBUC
155 pages
Print Icon
To Next Page IconTo Next Page
To Next Page IconTo Next Page
To Previous Page IconTo Previous Page
To Previous Page IconTo Previous Page
Loading...
IBUC Operation Manual
Terrasat Communications, Inc.
Rev. A
7-38
Figure 7-9 RX 1+1 Hand Held Terminal Menu Tree

Table of Contents

Related product manuals