EasyManua.ls Logo

Toro 72907 - Schematics

Toro 72907
84 pages
Print Icon
To Next Page IconTo Next Page
To Next Page IconTo Next Page
To Previous Page IconTo Previous Page
To Previous Page IconTo Previous Page
Loading...
Schematics
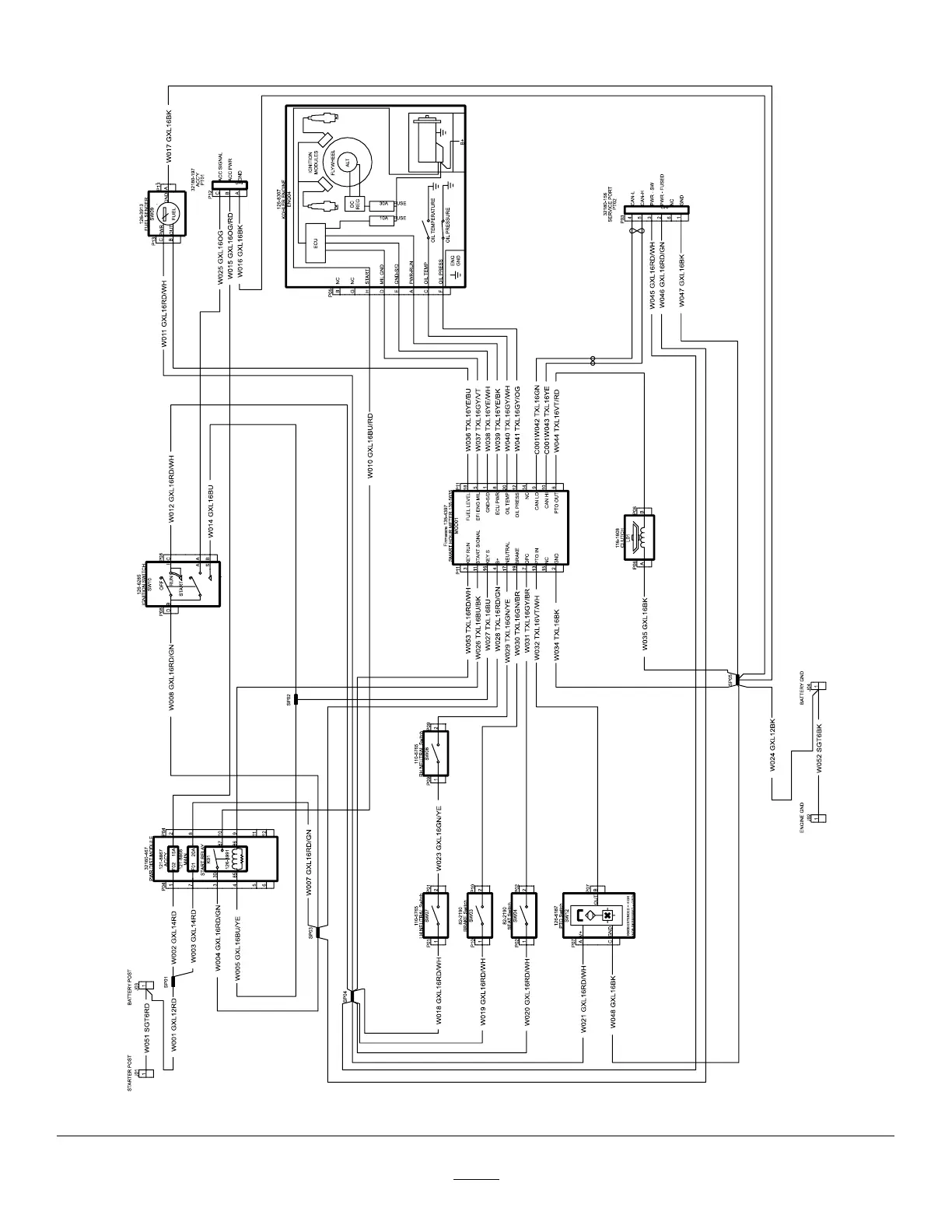
g357854
Electrical Schematic (Rev . C)
83

Table of Contents

Related product manuals