EasyManua.ls Logo

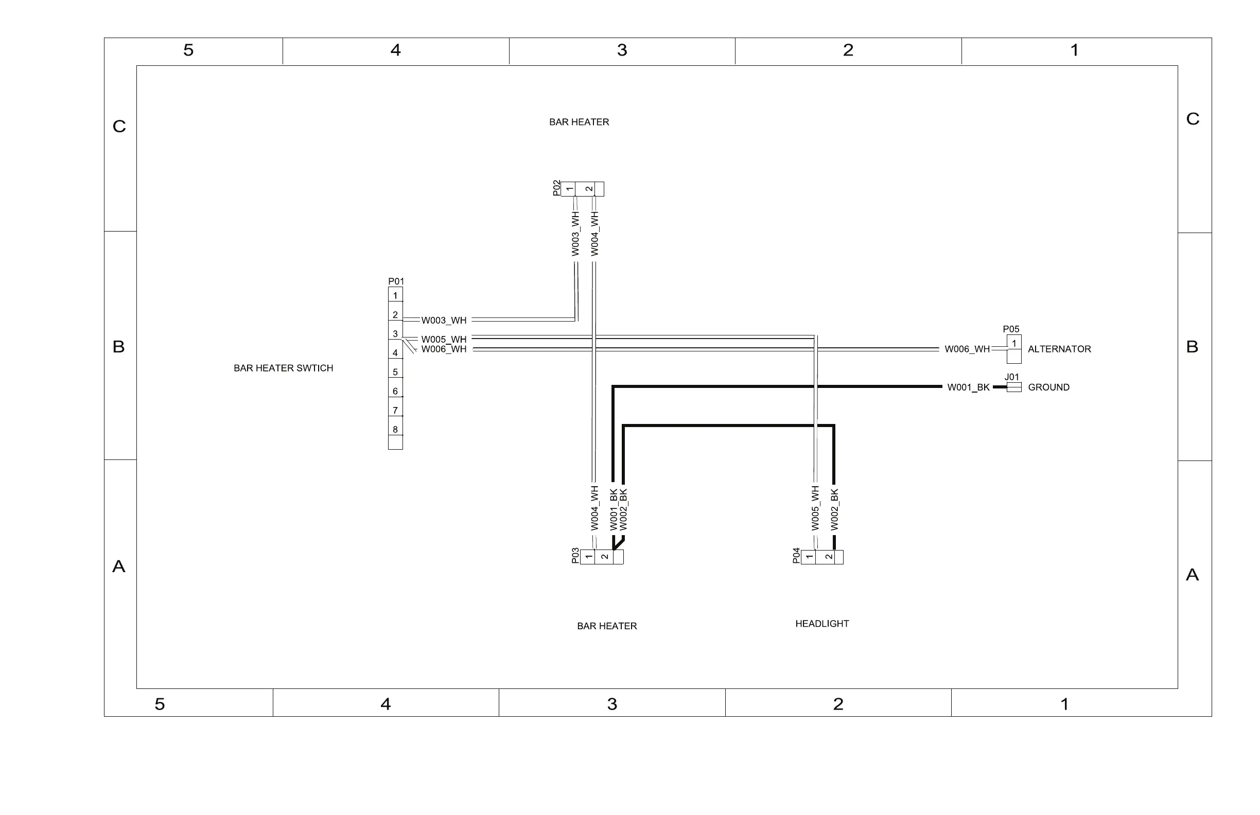
Toro POWER MAX HD - Electrical Schematic with Hand Warmers

Toro POWER MAX HD
98 pages
Print Icon
To Next Page IconTo Next Page
To Next Page IconTo Next Page
To Previous Page IconTo Previous Page
To Previous Page IconTo Previous Page
Loading...
,DrawingRevA,Sheet1
3424-820RevA
PageA–3
ElectricalSchematicwithHandWarmers

Related product manuals