EasyManua.ls Logo

Trane BCHC - BCXB with DX Coil, Hydronic Heating, & Tracer ZN520

Trane BCHC
72 pages
Print Icon
To Next Page IconTo Next Page
To Next Page IconTo Next Page
To Previous Page IconTo Previous Page
To Previous Page IconTo Previous Page
Loading...
BCXC-SVX01A-EN 69
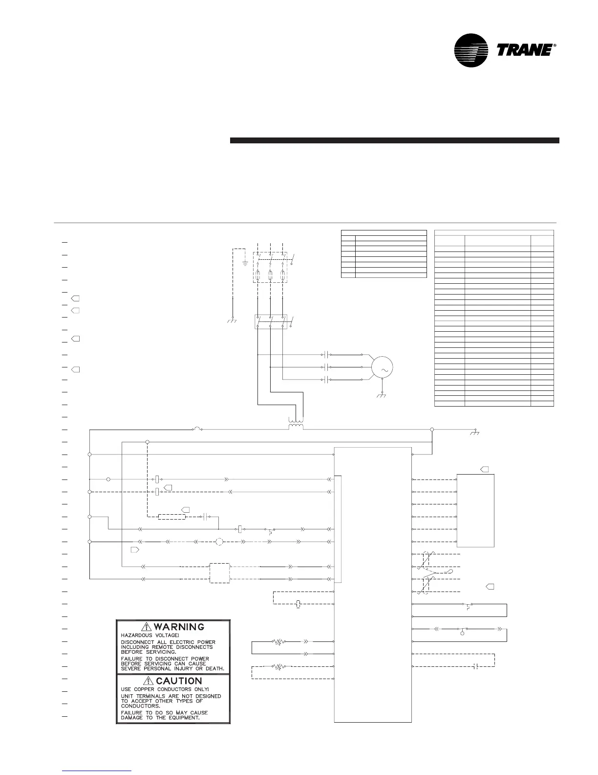
Typical Wiring
DiagramMaintenance
5 ON/OFF
5 ON/OFF
CLG
CLG
DX COOLING
DX COOLING
C38A
38A
G
,K
,K
K
G,J
G,J
DX RELAY
DX RELAY
1K3
1K3
2S8
2S8
EVAP DEFROST FROSTAT
EVAP DEFROST FROSTAT
24
24
24
24
1K3-23
1K3-23
19B
19B
J
CW
CW
CCW
CCW
7U4
7U4
TR1
TR1
TR
TR
12A(PNK)
12A(PNK)
13A(BRN)
13A(BRN)
12 CLOSE
12 CLOSE
11 OPEN
11 OPEN
OAD
OAD
7U4
7U4
MIXING BOX DAMPER ACTUATOR
MIXING BOX DAMPER ACTUATOR
27
27
E(WHT)
E(WHT)
B(BLK)
B(BLK)
SPLICE
SPLICE
SPLICE
SPLICE
SPLICE
SPLICE
SPLICE
SPLICE
E
GENERIC BOP
GENERIC BOP
TB4-1 BOP
TB4-1 BOP
TB4-2 24V
TB4-2 24V
GENERIC
GENERIC
7MANUAL DISCONNECT SWITCH
MANUAL DISCONNECT SWITCH
1S1
1S1
EQUIPMENT
EQUIPMENT
GROUND
GROUND
2A
2A
1A
1A
GRN
GRN
SPLICE
SPLICE
BLK
BLK
SPLICE
SPLICE
SPLICE
SPLICE
7B3
7B3
M
7B3
7B3
HEATING COIL VALVE MOTOR
HEATING COIL VALVE MOTOR
25
25
(7VA MAX)
(7VA MAX)
9 ON/OFF
9 ON/OFF
HTG
HTG
M
BLUE CONNECTORS USED FOR COOLING CIRCUIT,
BLUE CONNECTORS USED FOR COOLING CIRCUIT,
RED CONNECTORS USED FOR HEATING CIRCUIT.
RED CONNECTORS USED FOR HEATING CIRCUIT.
BLUE WIRES USED FOR COOLING CIRCUIT, RED
BLUE WIRES USED FOR COOLING CIRCUIT, RED
WIRES USED FOR HEATING CIRCUIT.
WIRES USED FOR HEATING CIRCUIT.
,M
,M
D
L
15A
15A
B C
COMM HI(+)
COMM HI(+)
COMM LOW(-)
COMM LOW(-)
CSP
CSP
3
FAN SWITCH
FAN SWITCH
5
4
6
COM
COM
2
ZONE
ZONE
1ZONE TB3-1
ZONE TB3-1
GND TB3-2
GND TB3-2
SET TB3-3
SET TB3-3
FAN TB3-4
FAN TB3-4
TB2-6
TB2-6
-
COMM
COMM
TB2-5
TB2-5
+
BLK/RED
BLK/RED
BLK/RED
BLK/RED
460/60/3
460/60/3
A,BLK
A,BLK
A
A,
A,
3A
3A
BLK
BLK
SPLICE
SPLICE
BLK
BLK
6A
6A
5A
5A
4A
4A
L1
L1
L2
L2
L3
L3
M
33
33
DISCHARGE AIR TEMP SENSOR
DISCHARGE AIR TEMP SENSOR
2RT1
2RT1
J3-3
J3-3
AI-2 DAT
AI-2 DAT
J3-4
J3-4
34A(BRN)
34A(BRN)
35A(BRN)
35A(BRN)
B
B
7RT3
7RT3
OUTSIDE AIR TEMP SENSOR
OUTSIDE AIR TEMP SENSOR
35
35
J3-5
J3-5
AI-3-OAT
AI-3-OAT
J3-6
J3-6
SPLICE
SPLICE
SPLICE
SPLICE
2S2
2S2
CONDENSATE OVERFLOW SWITCH
CONDENSATE OVERFLOW SWITCH
32
32
J2-4
J2-4
J2-3
J2-3
BI-2
BI-2
CONDENSATE
CONDENSATE
23A(PUR)
23A(PUR)
24A(PUR)
24A(PUR)
B
B
GREEN PLUG
GREEN PLUG
30
30
FREEZE-STAT
FREEZE-STAT
2S3
2S3
BI-1
BI-1
J2-1
J2-1
J2-2
J2-2
FRZ-STAT
FRZ-STAT
21A(GRA)
21A(GRA)
22A(GRA)
22A(GRA)
D(WHT)
D(WHT)
B(BLK)
B(BLK)
2
1
TRANE CO.
TRANE CO.
BY THE FIELD. SOLID LINES INDICATE WIRING BY
BY THE FIELD. SOLID LINES INDICATE WIRING BY
DEVICE OUTLINES INDICATE COMPONENTS PROVIDED
DEVICE OUTLINES INDICATE COMPONENTS PROVIDED
BY OTHERS. DASHED LINE ENCLOSURES AND/OR DASHED
BY OTHERS. DASHED LINE ENCLOSURES AND/OR DASHED
DASHED LINES INDICATE RECOMMENDED FIELD WIRING
DASHED LINES INDICATE RECOMMENDED FIELD WIRING
UNLESS OTHERWISE NOTED, ALL SWITCHES ARE SHOWN
UNLESS OTHERWISE NOTED, ALL SWITCHES ARE SHOWN
OFF, AND AFTER A NORMAL SHUTDOWN HAS OCCURED.
OFF, AND AFTER A NORMAL SHUTDOWN HAS OCCURED.
50% RELATIVE HUMIDITY, WITH ALL UTILITIES TURNED
50% RELATIVE HUMIDITY, WITH ALL UTILITIES TURNED
AT 25
AT 25
˚ C (77
C (77
˚ F), AT ATMOSPHERIC PRESSURE, AT
F), AT ATMOSPHERIC PRESSURE, AT
NOTES:
NOTES:
1
2
3
4
5
6
MAIN CONTROL PANEL
MAIN CONTROL PANEL
SUPPLY FAN AND COIL SECTION
SUPPLY FAN AND COIL SECTION
MIXING BOX SECTION
MIXING BOX SECTION
EXTERNAL PIPING
EXTERNAL PIPING
AREA
AREA
DEVICE PREFIX LOCATION CODE
DEVICE PREFIX LOCATION CODE
1K1
1K1
SUPPLY FAN CONTACTOR
SUPPLY FAN CONTACTOR
ALL FIELD WIRING MUST BE IN ACCORDANCE WITH THE
ALL FIELD WIRING MUST BE IN ACCORDANCE WITH THE
NATIONAL ELECTRIC CODE (NEC), STATE AND LOCAL
NATIONAL ELECTRIC CODE (NEC), STATE AND LOCAL
REQUIREMENTS.
REQUIREMENTS.
3
20
20
51
50
49
48
47
46
45
44
43
42
41
4040
39
39
38
38
37
37
36
36
35
35
34
34
33
33
32
32
31
31
30
30
29
29
28
28
27
27
26
26
25
25
24
24
23
23
22
22
21
21
20
20
19
19
18
18
17
17
16
16
15
15
14
14
13
13
12
12
11
11
10
10
9
8
7
6
5
4
3
2
1
FIELD INSTALLED DEVICE
FIELD INSTALLED DEVICE
7
NUMBER
NUMBER
LINE
LINE
LEGEND
LEGEND
DESCRIPTION
DESCRIPTION
DESIGNATION
DESIGNATION
DEVICE
DEVICE
16
16
CONTROL POWER TRANSFORMER
CONTROL POWER TRANSFORMER
1T1
1T1
CONTROL TERMINAL BLOCK
CONTROL TERMINAL BLOCK
1TB1-L1,-L2
1TB1-L1,-L2
18
18
ZN CONTROLLER
ZN CONTROLLER
1U1
1U1
11
11
SUPPLY FAN MOTOR
SUPPLY FAN MOTOR
2B1
2B1
3FUSED DISCONNECT SWITCH
FUSED DISCONNECT SWITCH
7S6
7S6
20
20
ZONE SENSOR MODULE
ZONE SENSOR MODULE
7U6
7U6
PLUG CONNECTOR
PLUG CONNECTOR
P
JACK CONNECTOR
JACK CONNECTOR
J
LOCATION
LOCATION
GRN
GRN
YEL
YEL
BLU
BLU
7K5
7K5
EXHAUST FAN CONTROL RELAY
EXHAUST FAN CONTROL RELAY
21
21
OR HIGH VOLTAGE POWER WIRES.
OR HIGH VOLTAGE POWER WIRES.
NOT INSTALL WIRES IN CONDUIT THAT CONTAINS WIRES 24VAC
NOT INSTALL WIRES IN CONDUIT THAT CONTAINS WIRES 24VAC
SHIELD MUST BE GROUNDED AT UCM END(END CHASSIS) AND
SHIELD MUST BE GROUNDED AT UCM END(END CHASSIS) AND
TAPED AT THE OTHER END. IF INSTALLED IN CONDUIT, DO
TAPED AT THE OTHER END. IF INSTALLED IN CONDUIT, DO
PAIR SHIELDED CABLE AND NO MORE THAN 1000 FT LG.
PAIR SHIELDED CABLE AND NO MORE THAN 1000 FT LG.
WIRING TO ZONE SENSOR MUST BE 16-22 AWG, CU TWISTED
WIRING TO ZONE SENSOR MUST BE 16-22 AWG, CU TWISTED
75VA
75VA
52
BLK
BLK
W(BLK)
W(BLK)
1CB1
1CB1
TRANSFORMER CIRCUIT BREAKER
TRANSFORMER CIRCUIT BREAKER
16
16
OR FIELD RECONFIGURED
OR FIELD RECONFIGURED
AS GENERIC
AS GENERIC
J2-6
J2-6
J2-5
J2-5
OCC/UNOCC
OCC/UNOCC
TB1-1 24V
TB1-1 24V
1 HIGH SPEED
1 HIGH SPEED
J1
J1
TB2-4
TB2-4
COMM
COMM
COMM
COMM
+
TB2-1
TB2-1
-
TB2-3
TB2-3
TB2-2
TB2-2
+
-
COMM OUT
COMM OUT
INSULATE SHIELDS
INSULATE SHIELDS
COMM IN
COMM IN
TRACER
TRACER
TRACER
TRACER
LO(-)
LO(-)
HI(+)
HI(+)
HI(+)
HI(+)
SPLICE AND
SPLICE AND
LO(-)
LO(-)
D
GND TB1-2
GND TB1-2
POWER
POWER
1U1
1U1
BI-3
BI-3
17A(BLK)
17A(BLK)
COMMUNICATION WIRE MUST BE TRANE PART NO.
COMMUNICATION WIRE MUST BE TRANE PART NO.
400-20-28, OR WINDY CITY OR CONNECT AIR
400-20-28, OR WINDY CITY OR CONNECT AIR
AGGREGATE RUN.
AGGREGATE RUN.
"LEVEL 4" CABLE. MAXIMUM OF 4500 FOOT
"LEVEL 4" CABLE. MAXIMUM OF 4500 FOOT
FOR ADDITIONAL INFORMATION REFER TO EMTX-EB-68.
FOR ADDITIONAL INFORMATION REFER TO EMTX-EB-68.
CAUTION! DO NOT RUN POWER IN THE SAME
CAUTION! DO NOT RUN POWER IN THE SAME
CONDUIT OR WIRE BUNDLE WITH COMMUNICATION LINK.
CONDUIT OR WIRE BUNDLE WITH COMMUNICATION LINK.
7U6
7U6
C
EW
2 EXHAUST
2 EXHAUST
14A(YEL)
14A(YEL)
(BLK)
(BLK)
(BLK)
(BLK)
1K1-10,12
1K1-10,12
DESIGNATE THE LOCATION OF CONTACTS BY LINE NUMBER.
DESIGNATE THE LOCATION OF CONTACTS BY LINE NUMBER.
NUMBERS ALONG THE RIGHT SIDE OF THE SCHEMATIC
NUMBERS ALONG THE RIGHT SIDE OF THE SCHEMATIC
4
FIELD SUPPLIED CONTROL RELAYS, POWERED BY THIS UNIT,
FIELD SUPPLIED CONTROL RELAYS, POWERED BY THIS UNIT,
MUST BE PILOT DUTY RATED, 24VAC COIL, 6VA MAX.
MUST BE PILOT DUTY RATED, 24VAC COIL, 6VA MAX.
11
11
1TB1-L2
1TB1-L2
9
6
1S1
1S1
7S6
7S6
7S6
7S6
7S6
7S6
7S6
7S6
7S6
7S6
7S6
7S6
1T1
1T1
24V
24V
9
7S6
7S6
7S6
7S6
2S7
2S7
2B1
2B1
1
COM
COM
LOW
LOW
HI
HI
2B1
2B1
3
2B1
2B1
1
COM
COM
LOW
LOW
HI
HI
2B1
2B1
3
1K1
1K1
1K2
1K2
7
7K5
7K5
1K2
1K2
1TB1-L1
1TB1-L1
10
10
1TB1-L1
1TB1-L1
10
10
1TB1-L1
1TB1-L1
10
10
1TB1-L1
1TB1-L1
10
10
1TB1-L1
1TB1-L1
10
10
8
8
8
8
8
8
8
8
8
8
8
11
11
1TB1-L2
1TB1-L2
5
1K1
1K1
1K1
1K1
1K1
1K1
1K1
1K1
1K1
1K1
1K1
1K1
1K1
1K1
1K2
1K2
1K1
1K1
1K2
1K2
1P1-3
1P1-3
1P1-3
1P1-3
2RT1
2RT1
2P12-1
2P12-1
2J12-1
2J12-1
2P12-2
2P12-2
2J12-2
2J12-2
2J13-1
2J13-1
2P13-1
2P13-1
2S2
2S2
2P13-2
2P13-2
2J13-2
2J13-2
2S3
2S3
2S5
2S5
1K1
1K1
1K1
1K1
1K1
1K1
1K1
1K1
1K1
1K1
1K1
1K1
2J9-4
2J9-4
4P9-4
4P9-4
2J9-3
2J9-3
4P9-3
4P9-3
1P1-11
1P1-11
1P1-12
1P1-12
4P9-2
4P9-2
2J9-2
2J9-2
4P9-1
4P9-1
2J9-1
2J9-1
5P3-2
5P3-2
2J3-2
2J3-2
1P2-2
1P2-2
1J2-2
1J2-2
1J2-1
1J2-1
1P2-1
1P2-1
2J3-1
2J3-1
5P3-1
5P3-1
1P1-5
1P1-5
1P1-5
1P1-5
1P1-6
1P1-6
1J2-1
1J2-1
1P2-1
1P2-1
1P1-5
1P1-5
1J5-1
1J5-1
1P5-1
1P5-1
1P1-9
1P1-9
1P1-10
1P1-10
1P5-3
1P5-3
1J5-3
1J5-3
5P6-3
5P6-3
2J6-3
2J6-3
1P1-9
1P1-9
1J5-1
1J5-1
1P5-1
1P5-1
1P1-9
1P1-9
1J5-1
1J5-1
1P5-1
1P5-1
5RT2
5RT2
5P10-1
5P10-1
2J10-1
2J10-1
5P10-2
5P10-2
2J10-2
2J10-2
1J2-1
1J2-1
1P2-1
1P2-1
1P1-6
1P1-6
1P1-5
1P1-5
1J2-1
1J2-1
1P2-1
1P2-1
1P1-5
1P1-5
1J5-1
1J5-1
1P5-1
1P5-1
1P1-10
1P1-10
1P1-9
1P1-9
1J5-1
1J5-1
1P5-1
1P5-1
1P1-9
1P1-9
1P1-11
1P1-11
1P1-12
1P1-12
7RT3
7RT3
7RT1
7RT1
1CB1
1CB1
1P1-2
1P1-2
1P1-1
1P1-1
1P1-9
1P1-9
1P1-10
1P1-10
1J8-3
1J8-3
1P8-3
1P8-3
1J8-4
1J8-4
1P8-4
1P8-4
1P8-1
1P8-1
1J8-1
1J8-1
1P8-2
1P8-2
1J8-2
1J8-2
5P3-2
5P3-2
2J3-2
2J3-2
1P2-2
1P2-2
1J2-2
1J2-2
1P2-3
1P2-3
1J2-3
1J2-3
5P3-3
5P3-3
2J3-3
2J3-3
2J3-1
2J3-1
5P3-1
5P3-1
1J2-1
1J2-1
1P2-1
1P2-1
2J6-1
2J6-1
5P6-1
5P6-1
5P6-2
5P6-2
2J6-2
2J6-2
1P5-2
1P5-2
1J5-2
1J5-2
2J6-1
2J6-1
5P6-1
5P6-1
5P6-3
5P6-3
2J6-3
2J6-3
5P6-2
5P6-2
2J6-2
2J6-2
1P5-3
1P5-3
1J5-3
1J5-3
1P5-2
1P5-2
1J5-2
1J5-2
2J6-1
2J6-1
5P6-1
5P6-1
5P6-2
5P6-2
2J6-2
2J6-2
1P5-2
1P5-2
1J5-2
1J5-2
2J3-1
2J3-1
5P3-1
5P3-1
1P2-3
1P2-3
1J2-3
1J2-3
5P3-3
5P3-3
2J3-3
2J3-3
5P3-2
5P3-2
2J3-2
2J3-2
1P2-2
1P2-2
1J2-2
1J2-2
2J6-1
2J6-1
5P6-1
5P6-1
5P6-2
5P6-2
2J6-2
2J6-2
1P5-2
1P5-2
1J5-2
1J5-2
2J3-1
2J3-1
5P3-1
5P3-1
1P2-2
1P2-2
1J2-2
1J2-2
5P3-2
5P3-2
2J3-2
2J3-2
2J3-1
2J3-1
5P3-1
5P3-1
5P3-3
5P3-3
2J3-3
2J3-3
1P2-3
1P2-3
1J2-3
1J2-3
5P3-2
5P3-2
2J3-2
2J3-2
1P2-2
1P2-2
1J2-2
1J2-2
2J6-1
2J6-1
5P6-1
5P6-1
1P5-3
1P5-3
1J5-3
1J5-3
1P5-2
1P5-2
1J5-2
1J5-2
5P6-3
5P6-3
2J6-3
2J6-3
5P6-2
5P6-2
2J6-2
2J6-2
1P11-1
1P11-1
1J11-1
1J11-1
1P11-2
1P11-2
1J11-2
1J11-2
1P1-11
1P1-11
1P1-12
1P1-12
1J8-3
1J8-3
1P8-3
1P8-3
1J8-4
1J8-4
1P8-4
1P8-4
1P8-2
1P8-2
1J8-2
1J8-2
1P8-1
1P8-1
1J8-1
1J8-1
1J8-3
1J8-3
1P8-3
1P8-3
1J8-4
1J8-4
1P8-4
1P8-4
1P8-2
1P8-2
1J8-2
1J8-2
1P8-1
1P8-1
1J8-1
1J8-1
5
6
7
5P4-2
5P4-2
5J4-2
5J4-2
5P7-2
5P7-2
5J7-2
5J7-2
5J4-1
5J4-1
5P4-1
5P4-1
5J7-1
5J7-1
5P7-1
5P7-1
5P4-3
5P4-3
5J4-3
5J4-3
5J4-1
5J4-1
5P4-1
5P4-1
5P4-2
5P4-2
5J4-2
5J4-2
5J4-1
5J4-1
5P4-1
5P4-1
5P4-2
5P4-2
5J4-2
5J4-2
5P4-3
5P4-3
5J4-3
5J4-3
5J4-1
5J4-1
5P4-1
5P4-1
5P4-2
5P4-2
5J4-2
5J4-2
5J4-1
5J4-1
5P4-1
5P4-1
5P4-2
5P4-2
5J4-2
5J4-2
5P4-3
5P4-3
5J4-3
5J4-3
5J7-1
5J7-1
5P7-1
5P7-1
5P7-3
5P7-3
5J7-3
5J7-3
5P7-2
5P7-2
5J7-2
5J7-2
5P7-2
5P7-2
5J7-2
5J7-2
5P7-3
5P7-3
5J7-3
5J7-3
5J7-1
5J7-1
5P7-1
5P7-1
5J7-1
5J7-1
5P7-1
5P7-1
5P7-2
5P7-2
5J7-2
5J7-2
5J7-1
5J7-1
5P7-1
5P7-1
5P7-3
5P7-3
5J7-3
5J7-3
5P7-2
5P7-2
5J7-2
5J7-2
1P1-5
1P1-5
2S8
2S8
1K3
1K3
1 3
1K3
1K3
2 4
1P2-2
1P2-2
1J2-2
1J2-2
1J2-1
1J2-1
1P2-1
1P2-1
5
BCXB with DX coil, hydronic heating, & Tracer ZN520
• volt/3 phase
• economizer damper • wall-mounted zone sensor
• condensate overflow

Table of Contents

Other manuals for Trane BCHC

Related product manuals