EasyManua.ls Logo

Universal Robots UR5 - 7.3. Error Phenomena; 7.3.1. Control Box: NO CONTROLLER Displayed in Initializing

Universal Robots UR5
238 pages
Print Icon
To Next Page IconTo Next Page
To Next Page IconTo Next Page
To Previous Page IconTo Previous Page
To Previous Page IconTo Previous Page
Loading...
If the 48V LED indicator is off all the time in the startup sequence, measure the voltage as
described below:
See the E-Plan diagram: Schematic Overview
1. Measure the 48V on the Safety Control Board (SCB) where the 48V comes from the 48V
power supply. And check this 1 second pulse.
1. The voltage is measured on the Safety Control Board.
That means the Safety Control Board is defect.
2. No voltage is measured on the Safety Control Board. Then measure the 230 V on the
input side of the 48V power supply.
If the voltage pulse of 1 second is present the Power supply is defect.
3. No voltage is measured on the input of the power supply. Then measure the 230 V on
the input side of the Current distributor.
If the voltage is present the current distributor is defect.
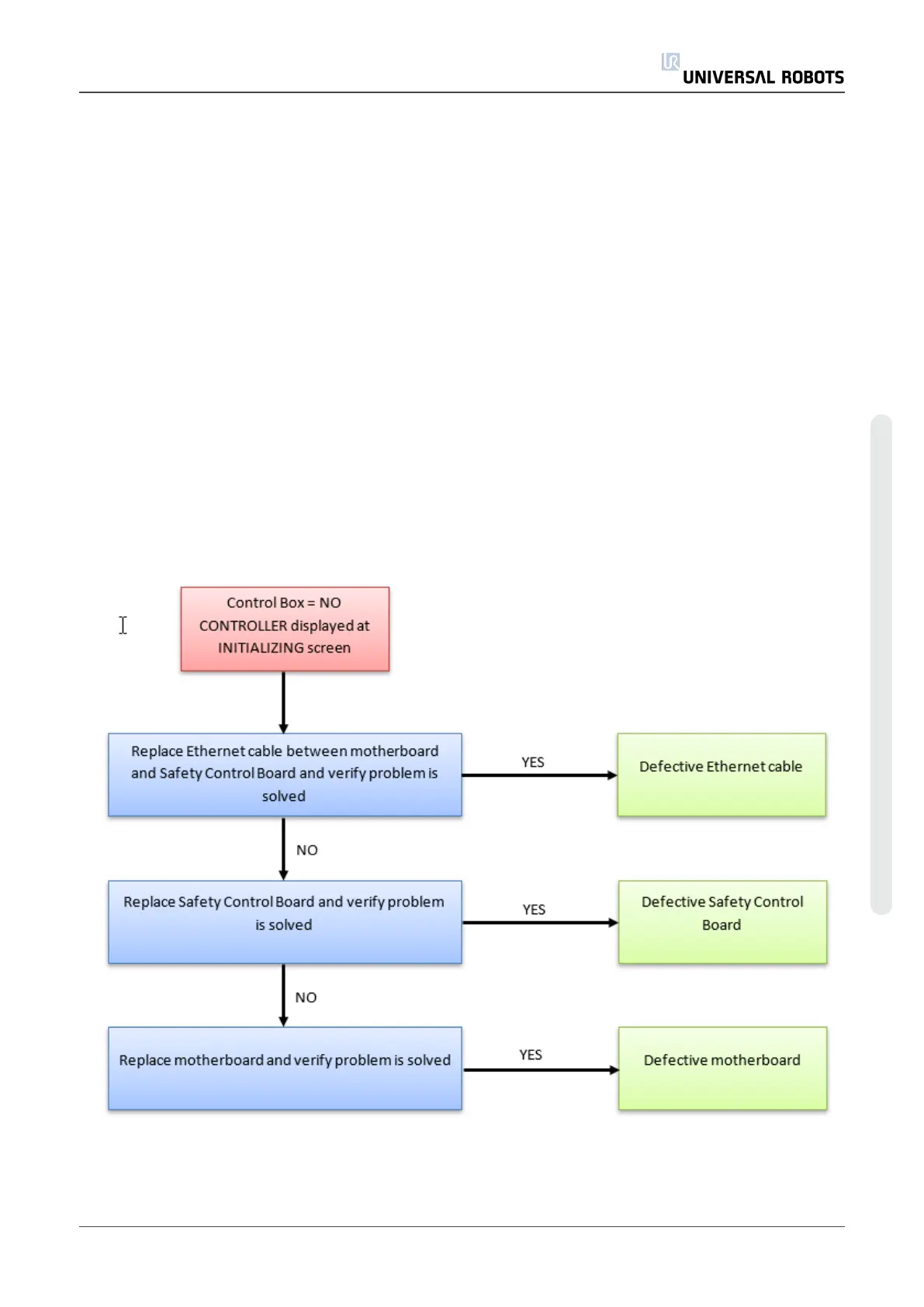
7.3. Error Phenomena
7.3.1. Control Box: NO CONTROLLER Displayed in Initializing
Service Manual 201 UR5
7.Troubleshooting
Copyright © 2009–2021 by UniversalRobotsA/S. All rights reserved.

Table of Contents

Other manuals for Universal Robots UR5

Related product manuals