EasyManua.ls Logo

VAMP 52 - 6. Communication; 6.1. Communication ports

Default Icon
232 pages
Print Icon
To Next Page IconTo Next Page
To Next Page IconTo Next Page
To Previous Page IconTo Previous Page
To Previous Page IconTo Previous Page
Loading...
Technical description 6 Communication 6.1 Communication ports
VM50.EN004 VAMP 24h support phone +358 (0)20 753 3264
167
6. Communication
6.1. Communication ports
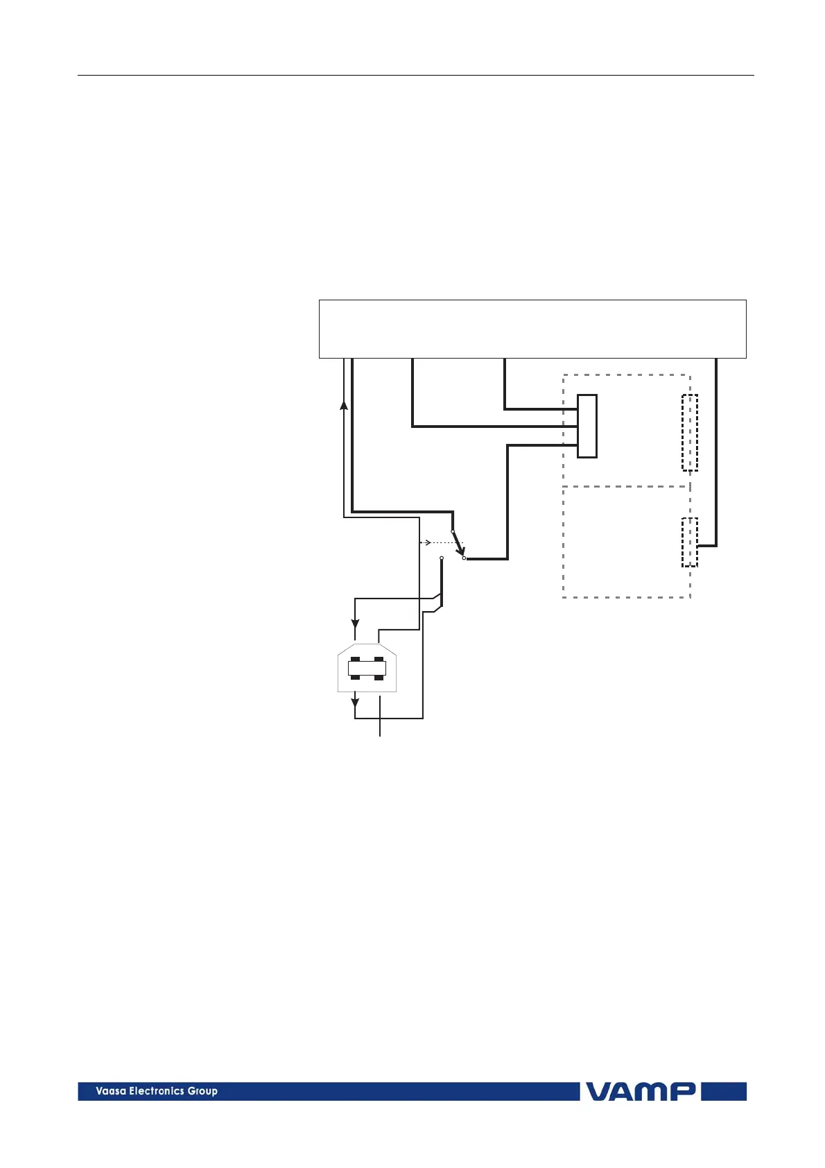
The relay has one communication port. See Figure 6.1-1.
There is also one optional communication module slot in the
rear panel.
Front panel in use
LOCAL
PORT
EXTENSION
PORT
REMOTE
PORT
RS-232
USB
D-
D+
GND
FRONT PANEL
COMMUNICATION PORTS
CommunicationPorts50
Communication
option
ETHERNET
PORT
Ethernet
1
2
3
4
Figure 6.1-1. Communication ports and connectors. The DSR signal from the
front panel port selects the active connector for the RS232 local port.

Table of Contents

Related product manuals