EasyManua.ls Logo

Vertical Express LD-16 - DISCRETE CONTROLLER - REAR

Vertical Express LD-16
116 pages
Print Icon
To Next Page IconTo Next Page
To Next Page IconTo Next Page
To Previous Page IconTo Previous Page
To Previous Page IconTo Previous Page
Loading...
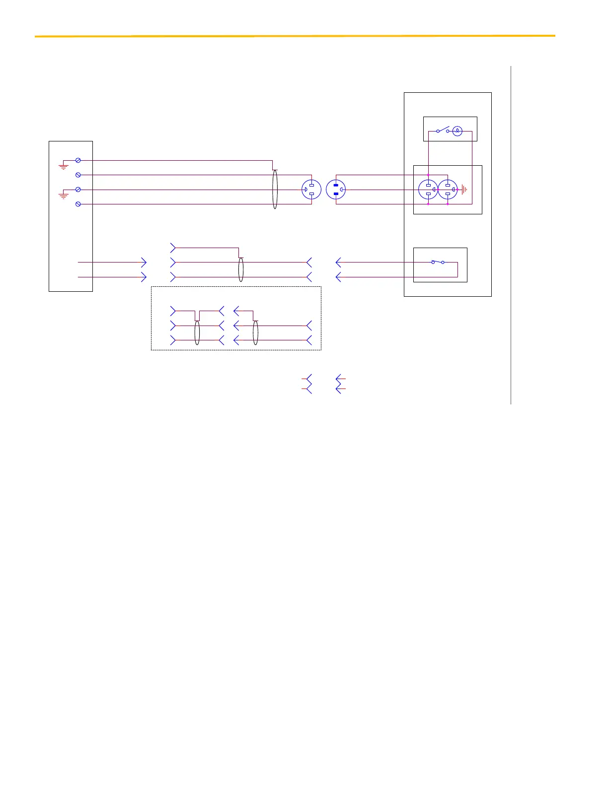
Generic Wiring Diagrams LD-16 Door Operator - Modernization
A-18 © Vertical Express
LIGHT
*51*$
:+7*$
%/.*$
763
GFCI RECEPTACLE
*51*$
%/8*$
%51*$
/,*+7)$19$&1(875$/
/,*+7)$19$&/,1(
CAR TOP STATION -
REAR
2
3(55
6723
STOP SWITCH
763
COP
5('
%/$&.
%/$&.
:+,7(
6+,(/'
6+,(/'
',6&5(7(&21752//(55($5
5(029(&211(&725$)520
+$51(66$1'&211(&7:,5(672
$335235,$7(&$57236723
6:,7&+7(50,1$/6
67236:
67236:
6723;
&211(&725,6
3529,'(':+(1
'5,9(21/<
23(5$725,6
3529,'('
6723
23(5)
6+,(/'
%/.
6723;
:+7
6723
67)
1&

/
67)
6723
*1'
1&
675
/
675

3/8*$&0$/(
*1'

3/8*$&)(0$/(

Table of Contents