EasyManua.ls Logo

Vertiv CoolChip CDU 600 - Page 49

Vertiv CoolChip CDU 600
90 pages
Print Icon
To Next Page IconTo Next Page
To Next Page IconTo Next Page
To Previous Page IconTo Previous Page
To Previous Page IconTo Previous Page
Loading...
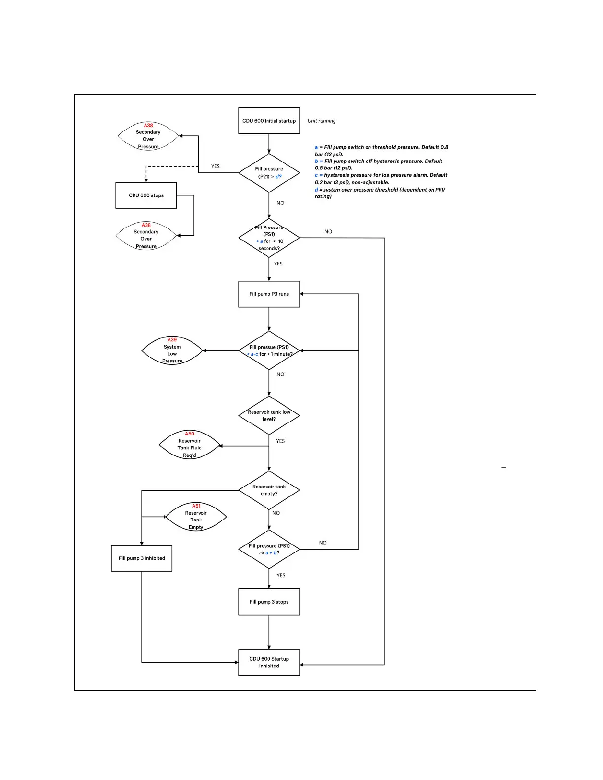
Figure 4.15 Fill Pressure and Level Flow Chart (Initial Start)
4 Operation Proprietary and Confidential ©2025 Vertiv Group Corp. 45
Vertiv™ CoolChip CDU 600 Operation and Maintenance Guide

Table of Contents

Related product manuals