EasyManua.ls Logo

Vista Quantum Plus - SENSOR Install Processing

Vista Quantum Plus
126 pages
Print Icon
To Next Page IconTo Next Page
To Next Page IconTo Next Page
To Previous Page IconTo Previous Page
To Previous Page IconTo Previous Page
Loading...
107
Quantum Plus installation and user manual
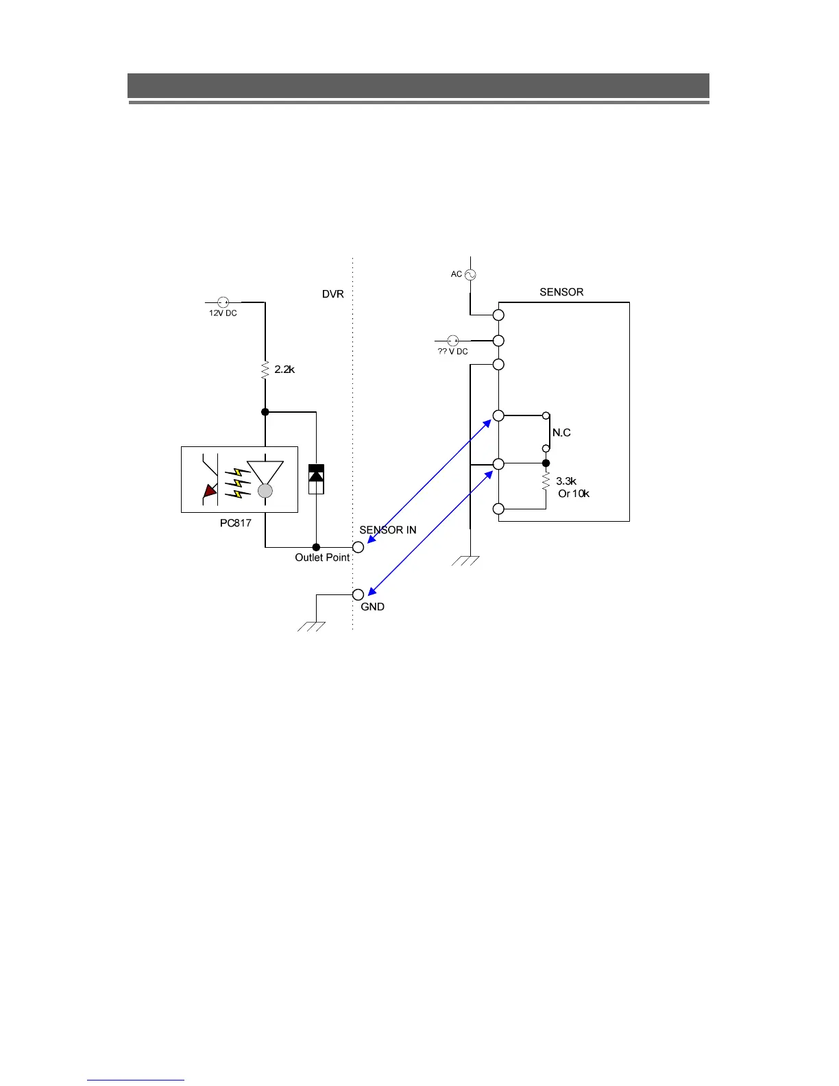
1. SENSOR Install Processing
Please refer the below block diagram
.

Table of Contents

Related product manuals