EasyManua.ls Logo

WinGD X35-B - HP SCR System - Preparation

WinGD X35-B
486 pages
Print Icon
To Next Page IconTo Next Page
To Next Page IconTo Next Page
To Previous Page IconTo Previous Page
To Previous Page IconTo Previous Page
Loading...
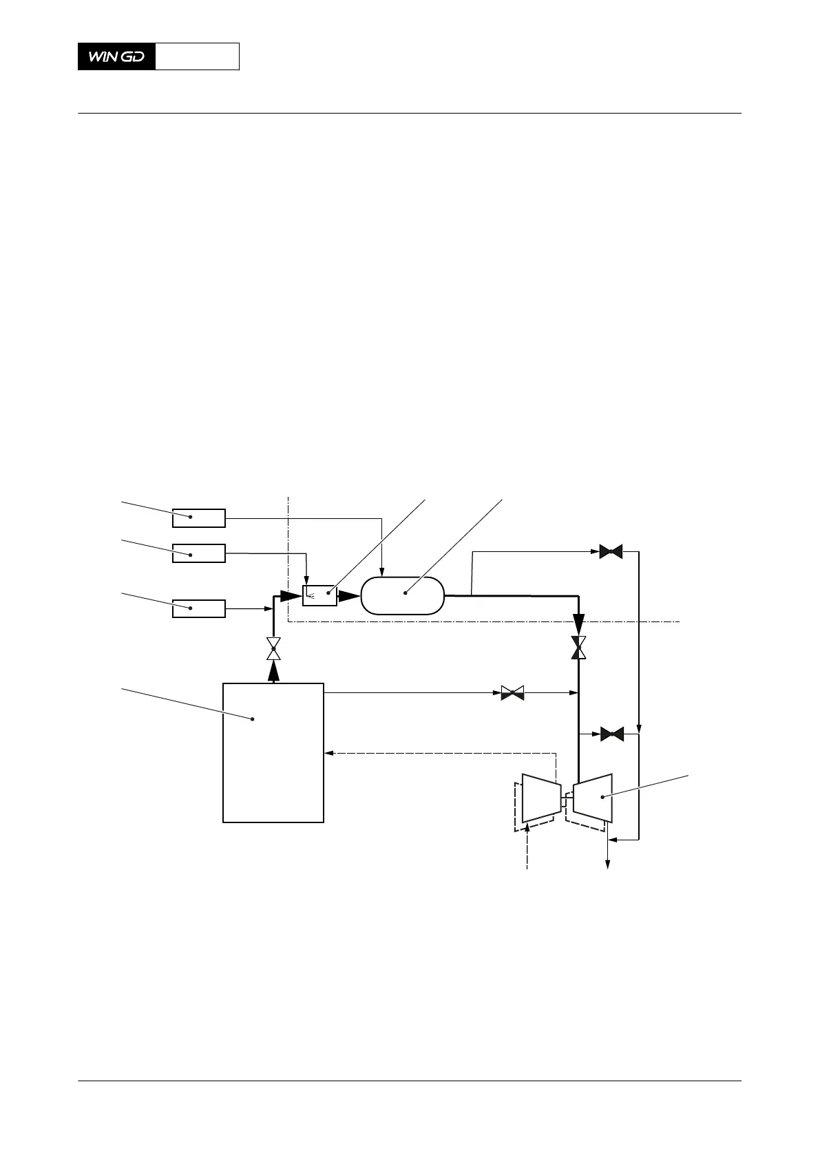
4.12.2.3 HP SCR system - preparation
In this operation mode, exhaust gas causes the temperature of the HP SCR reactor to slowly
increase. The engine operates in Tier II mode. Urea solution is not injected.
The valves have the conditions that follow:
V1 - Open
V2 - Slowly changes from closed to open
V3 - Slowly changes from open to closed
V4 - Controlled by the ECS
V7 - Closed
If necessary, you can operate the engine in this mode for longer periods, eg to be ready for a
fast change to Tier III mode.
Fig 4-18 HP SCR system - preparation
V1 V2
V3
V7
V4
003
001
007
006
005
004
002
Legend
001 Mixing duct 005 Venting/sealing unit
002 Reactor 006 Urea solution supply unit
003 Turbine of turbocharger 007 Soot blowing unit
004 Engine
X35-B
AA00-9270-00AAA-043A-A
Operation Manual HP Selective catalytic reduction system
Winterthur Gas & Diesel Ltd.
- 101 - Issue 001 2019-10

Table of Contents

Related product manuals