EasyManua.ls Logo

WinGD X35-B - Signal Flow Diagram

WinGD X35-B
486 pages
Print Icon
To Next Page IconTo Next Page
To Next Page IconTo Next Page
To Previous Page IconTo Previous Page
To Previous Page IconTo Previous Page
Loading...
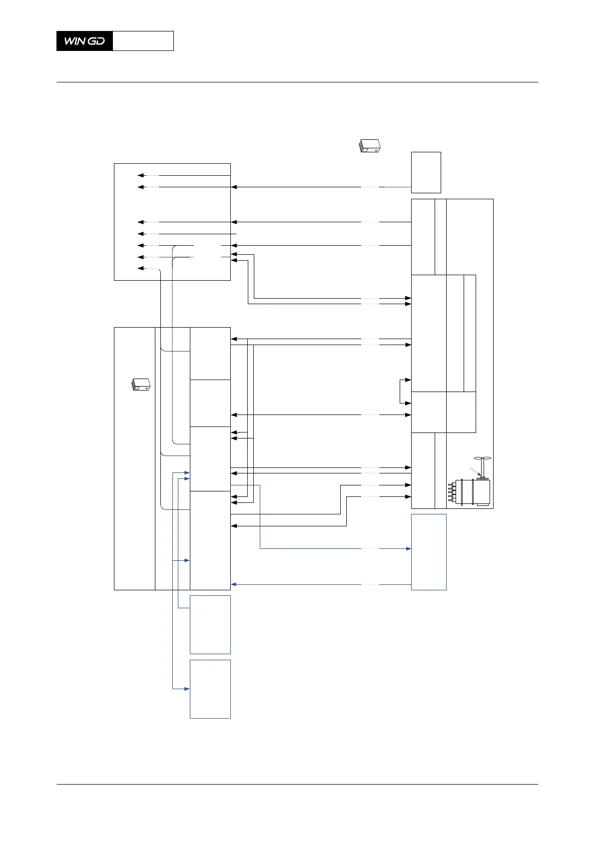
Fig 6-2 Signal flow diagram
UNIC Shipyard Interface Box
UNIC Sensors and Actuators
UNIC
Sensors and Actuators
Alarm and
Monitoring System
Remote Control
System
Safety System
Telegraph
System
DENIS-UNIC Remote
Control Specification
Alarms
Slowdowns
Propulsion Control System
Local Control
Panel
ECR Manual
Control Panel
Local
Indications
CAN to LCP
Electric Motor
Starter Units
GVU / iGPR*
Alarm and
Slowdown
Signals
Gas Detection
System*
Alarm signals
D E N I S - U N I C E n g i n e S p e c i f i c a t i o n
Fuel Gas
Supply
System*
*Only for Dual Fuel Engines
2 x AMS CANBus
Signals for Alarm / Indication
Indications
Command Orders from RCS
Ethernet to ECR Manual Control
Signals for Alarm and Slowdown
UNIC Alarm Signals
Feedback Signals from UNIC
Signals for Alarm
Signals for Safety
Signals for Control
Signals for Control*
Gas SHD and Venting GVU / iGPR*
2 x PCS CANBus
E10, E15, E20, E28
E110, E120, E130
Control Terminal Boxes
Alarm Terminal Boxes
Alarm Sensors
Sensor*
Power
E25 E90
X35-B
AA00-0000-00AAA-043K-A
Operation Manual Engine control system
Winterthur Gas & Diesel Ltd.
- 220 - Issue 001 2019-10

Table of Contents

Related product manuals