EasyManua.ls Logo

YASKAWA L1000A - Page 67

YASKAWA L1000A
247 pages
Print Icon
To Next Page IconTo Next Page
To Next Page IconTo Next Page
To Previous Page IconTo Previous Page
To Previous Page IconTo Previous Page
Loading...
4 Start-Up Programming & Operation
YASKAWA ELECTRIC TOEP C710616 38H YASKAWA AC Drive-L1000A Quick Start Guide 65
Start-Up Programming
& Operation
4
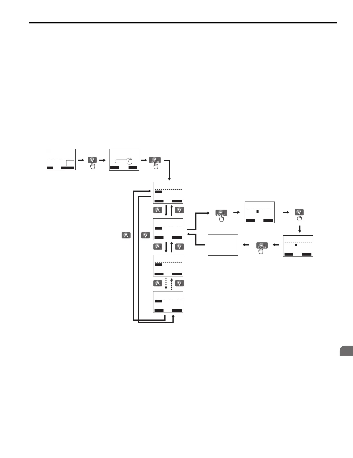
mplified SiSetup Using the Setup Group
In the Setup Group, the drive lists the basic parameters needed to set up the drive for an elevator application. This group
expedites the startup process for an elevator application by showing only the most important parameters for the
application.
Using the Setup Group
Figure 33 illustrates how to enter and how to change parameters in the Setup Group.
The first display shown when entering the Setup Group is the Control Method menu. Skipping this display will keep the
current Setup Group parameter selection. The default setting for the Setup Group is a group of parameters most
commonly use in control methods.
In this example, the Setup Group is accessed to change b1-01 from 0 to 1. This changes the source of the speed reference
from the digital operator to the control circuit terminals.
Figure 33 Setup Group Example
<1> Use the up and down arrow keys to scroll through the Setup Group. Press the ENTER key to view or change parameter settings.
<2> To return to the previous menu without saving changes, press the ESC key.
- MODE -
U1-01= 0.00%
U1-02= 0.00%
U1-03= 0.00A
DRV
Speed Ref (OPR)
Rdy
RSEQ
LREF
Control Circuit
Terminal
Operator
<1>
<2>
<2>
Speed reference
appears when
powered up
HELP
- MODE - PRG
Quick Setting
DATA
FWD
Entry Accepted
- SETUP -
b1-01= 0
0
Operator
PRG
Speed Ref Sel
Rdy
Home FWD DATA
- SETUP -
A1-02= 2
2
Open Loop Vector
PRG
Control Method
Rdy
Home FWD DATA
- SETUP -
b1-02= 1
1
Digital Inputs
PRG
Up/Dn Command Sel
Rdy
Home FWD DATA
- SETUP -
L3-01= 1
1
General Purpose
PRG
StallP Accel Sel
Rdy
Home FWD DATA
“1”
- SETUP -
b1-01= 0
0
Operator
PRG
Speed Ref Sel
Rdy
FWD
“1”
- SETUP -
b1-01= 0
0
Analog Input
PRG
Speed Ref Sel
Rdy
FWD
FWD FWD/REV
YEA_common
TOEP_C710616_38H_7_0.book 65 ペー 2015年11月11日 水曜日 午後7時40分

Table of Contents

Other manuals for YASKAWA L1000A

Related product manuals