EasyManua.ls Logo

ABB AX400 Series - Page 26

ABB AX400 Series
72 pages
Print Icon
To Next Page IconTo Next Page
To Next Page IconTo Next Page
To Previous Page IconTo Previous Page
To Previous Page IconTo Previous Page
Loading...
Single and dual input analyzers for pH/Redox (ORP)
AX416, AX436, AX460, AX466 & AX468 4Setup
24 IM/AX4PH Rev. P
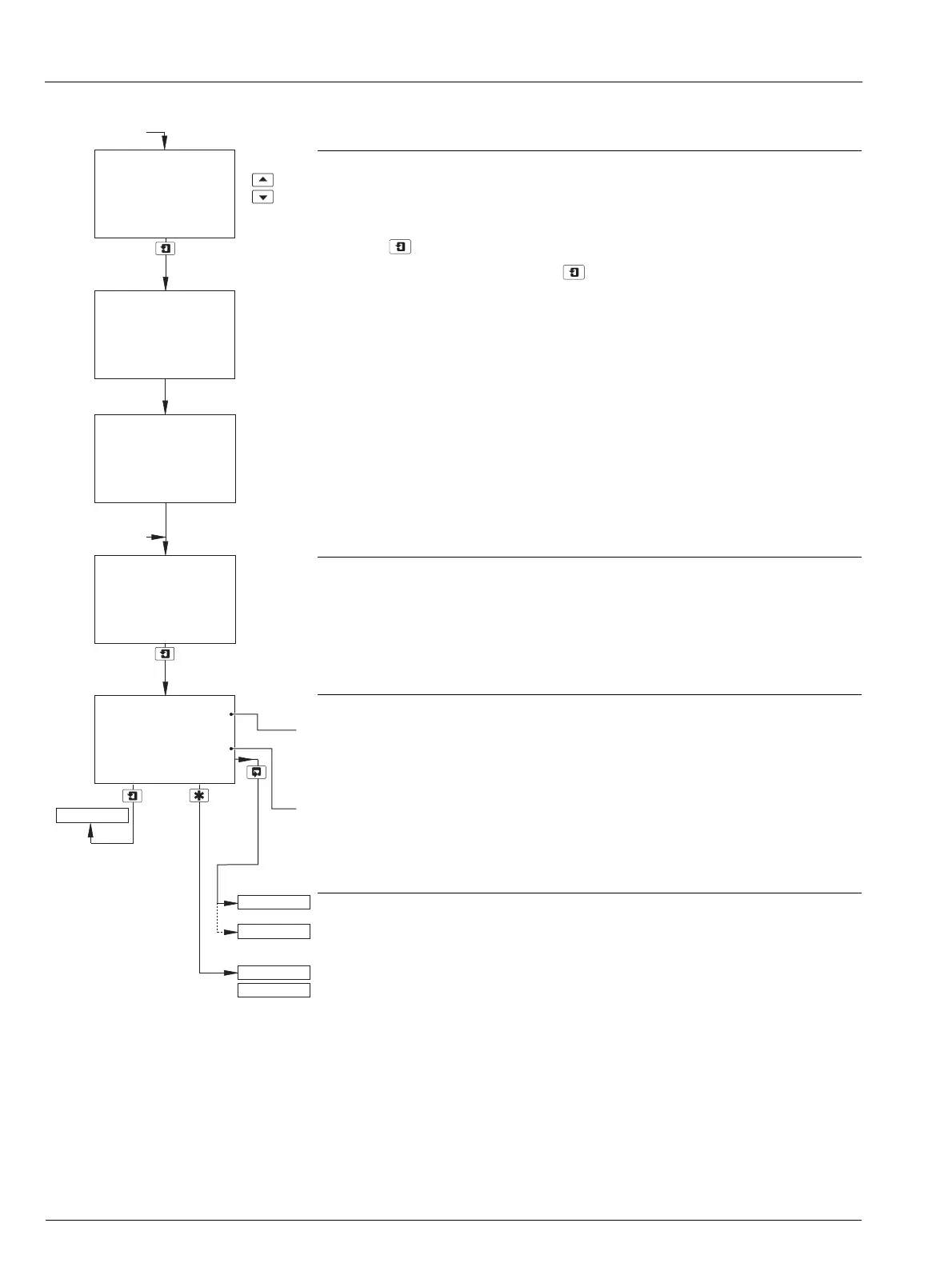
Calibrate Buffer 2 (Two-Point Calibration only)
Immerse Sensor A in the second buffer solution.
Press the key to initiate calibration.
Note. To abort calibration, press the key again at any time before calibration is
complete – see previous page.
The center display line shows the measured sensor output in millivolts.
As calibration proceeds, a progress indicator appears in the lower display line. When
the measured sensor output stabilizes, the lower display line shows
##### 100 % #####.
The display then changes for 2 seconds to show the temperature-corrected buffer
value in the upper display line, then advances automatically to the next frame.
Calibration Message
See Table 4.1 for details of calibration messages.
Slope Value
% slope value.
A value between the programmed minimum % slope value (see Set Min Slope in the
CONFIG. SENSORS page – Section 5.3) and 105 % is displayed. If the value is outside
these limits, check the electrode system.
pH check value.
Displayed as an additional indication of electrode system condition; 7 ph is the
optimum value for glass electrodes and 0 ph for Antimony electrodes.
Sensor B (dual input analyzers only) calibration is identical to Sensor A calibration.
Probe Type for Sensor B (dual input analyzers only) set to Redox or ORP and Enable
Cals.
set to No (Section 5.3) – return to top of page.
Alter Sec. Code not set to zero (Section 5.8) – see Section 5.1, page 28.
Alter Sec. Code set to zero (Section 5.8) – see Section 5.2, page 29.
SECURITY CODE
CONFIG. DISPLAY
Sensor Cal. A
A: Immerse Buf.2
9.18
pH
20.0
Deg.C
#### 100% ####
128
mV
A: Calibration
-----
Passed
A: Slope & Check
100.0
%
7.00
pH
A: Cal. Buffer 2
4.01
pH
A: Buffer Method
set to Auto 1-Pt
A: Buffer Method
set to Auto 2-Pt
Sensor Cal. B
SENSOR CAL.

Table of Contents

Other manuals for ABB AX400 Series

Related product manuals