EasyManua.ls Logo

ABB REC650 - Technical Data

ABB REC650
656 pages
Print Icon
To Next Page IconTo Next Page
To Next Page IconTo Next Page
To Previous Page IconTo Previous Page
To Previous Page IconTo Previous Page
Loading...
IEC16000503-1-en.vsd
BFP Started L1
t
t2
AND
BFP Started L2
BFP Started L3
From other
phases
OR
OR
AND
t
60 s
AND
a
b
a>b
IN
IN>
1 out of 4
AND
OR
1 out of 3
Current High L2
Current High L3
From other
phases
AND
Current High L1
OR
Contact Closed L1
OR
Backup Trip L1
200 ms
Backup Trip L2
OR
From other
phases
Backup Trip L3
TRBU
OR
2 out of 4
BUTripMode
1
AND
OR
Current High L1
BFP Started L1
30 ms
Backup Time Out L1
AND
AND
AND
OR
OR
IEC16000503 V1 EN
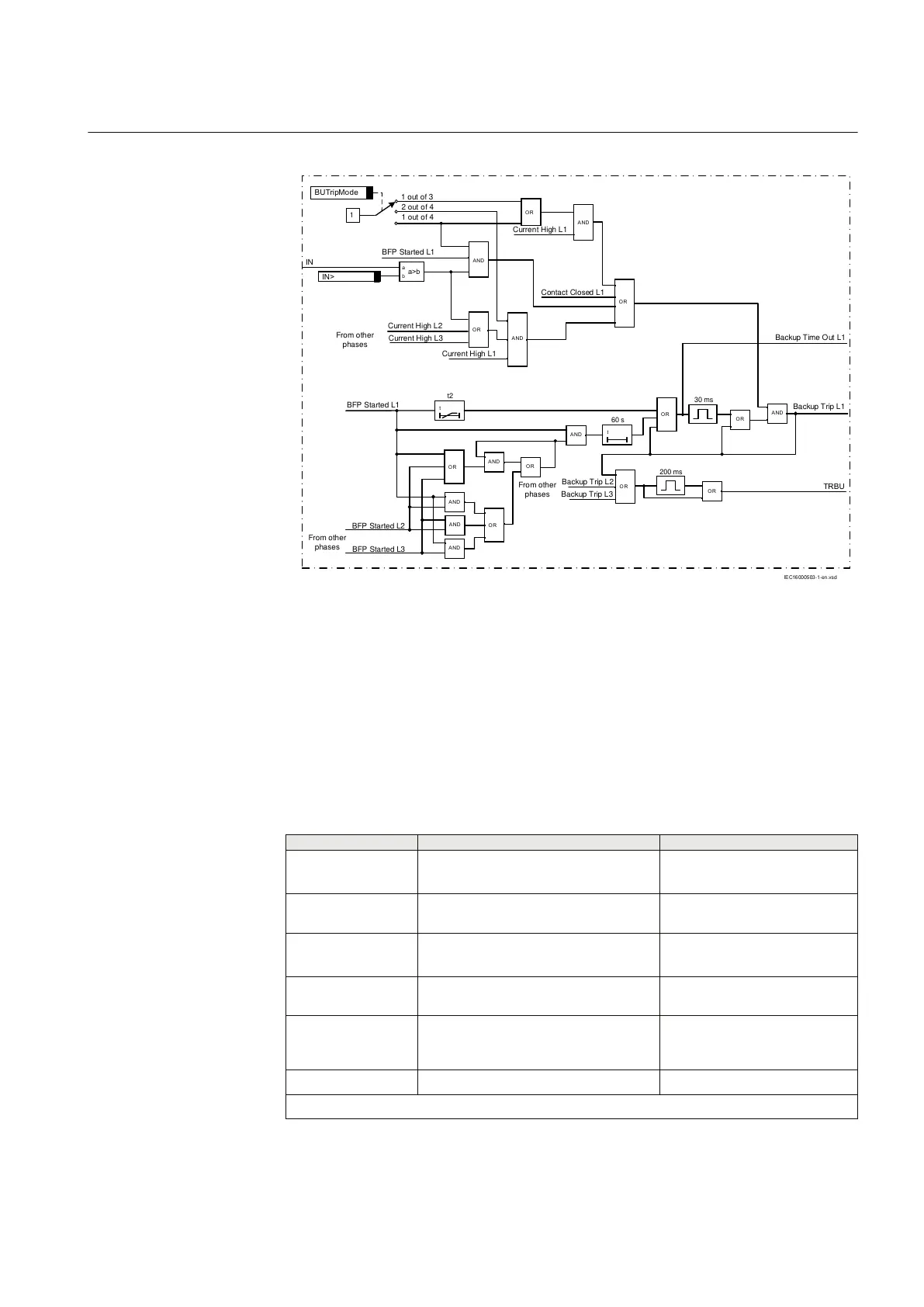
Figure 56: Simplified logic scheme of the back-up trip function
Internal logical signals Current High L1, Current High L2, and Current High L3 have
logical value 1 when current in respective phase has magnitude larger than setting
parameter IP>.
6.7.8 Technical data
Table 72: CCRBRF technical data
Function
Range or value Accuracy
Operate phase
current
(5-200)% of
lBase
± 1.0% of I
r
at I £ I
r
± 1.0% of I at I > I
r
Reset ratio, phase
current
> 95% -
Operate residual
current
(2-200)% of
lBase
± 1.0% of I
r
at I £ I
r
± 1.0% of I at I > I
r
Reset ratio, residual
current
> 95% -
Phase current level
for blocking of
contact function
(5-200)% of
lBase
± 1.0% of I
r
at I £ I
r
± 1.0% of I at I > I
r
Reset ratio > 95% -
Table continues on next page
1MRK 511 287-UEN A Section 6
Current protection
133
Technical manual

Table of Contents

Other manuals for ABB REC650

Related product manuals