EasyManua.ls Logo

ABB REF615 G - Page 381

ABB REF615 G
896 pages
Print Icon
To Next Page IconTo Next Page
To Next Page IconTo Next Page
To Previous Page IconTo Previous Page
To Previous Page IconTo Previous Page
Loading...
GUID-64A6AADE-275F-43DA-B7D9-2B1340166A4D V2 EN
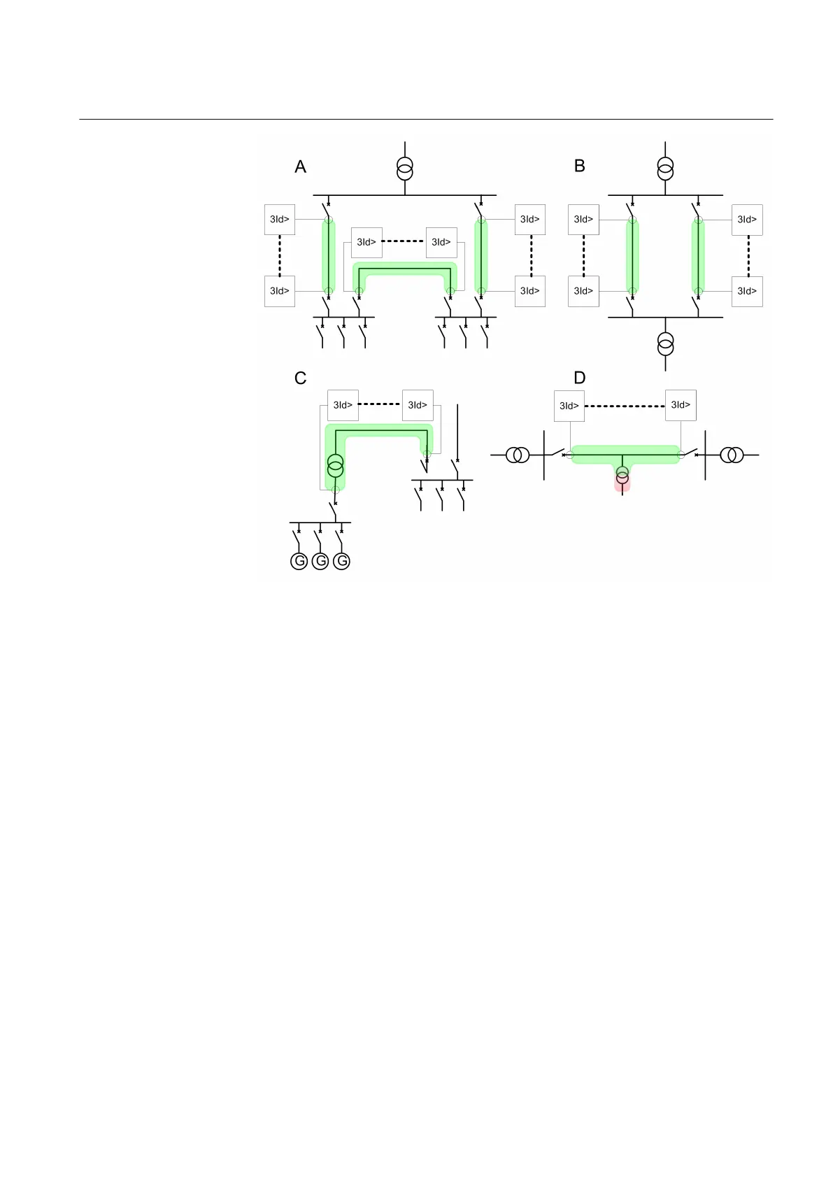
Figure 198: Line differential applications
Communication supervision
A typical line differential protection application includes LNPLDF as the main
protection. Backup over current functions is needed if a protection communication
failure occurs. When the communication supervision function detects a failure in
the communication between the protective units, the safe operation of the line is
still guaranteed by blocking the line differential protection and unblocking the over
current functions.
When a communication failure is detected, the protection communication
supervision function issues block for the LNPLDF line differential protection and
unblock for the instantaneous and high stages (instance 2) of the over current
protection. These are used to give backup protection for the remote end feeder
protection IED. In situations where the selectivity is weaker than usually, the
protection should still be available for the system.
1YHT530004D05 D Section 4
Protection functions
615 series 375
Technical Manual

Table of Contents

Related product manuals