EasyManua.ls Logo

Acer Extensa 4630G - Robson Module Failure; Easytouch Button Failure

Acer Extensa 4630G
194 pages
Print Icon
To Next Page IconTo Next Page
To Next Page IconTo Next Page
To Previous Page IconTo Previous Page
To Previous Page IconTo Previous Page
Loading...
Chapter 4 137
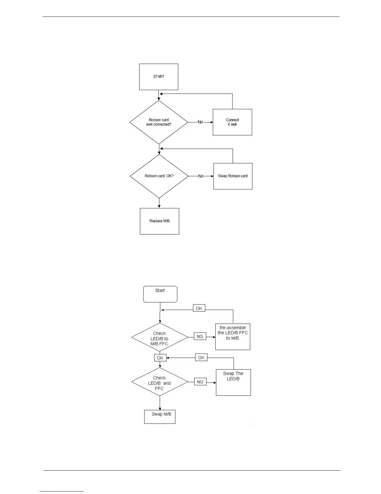
Robson Module Failure
If the Robson Module fails, perform the following actions one at a time to correct the problem. Do not replace
a non-defective FRUs:
EasyTouch Button Failure
If the Acer EasyTouch buttons fail, perform the following actions one at a time to correct the problem. Do not
replace a non-defective FRUs:

Table of Contents

Related product manuals