EasyManua.ls Logo

Ashida ADR141A - Main Menu Navigation Flow Chart

Default Icon
151 pages
Print Icon
To Next Page IconTo Next Page
To Next Page IconTo Next Page
To Previous Page IconTo Previous Page
To Previous Page IconTo Previous Page
Loading...
ADR141A /
ADR241A
Doc ID : ADR241A_IM_01
Ref ID : ADR241A/IM/FC
Rev No. : 02
Page No. : 125 of 150
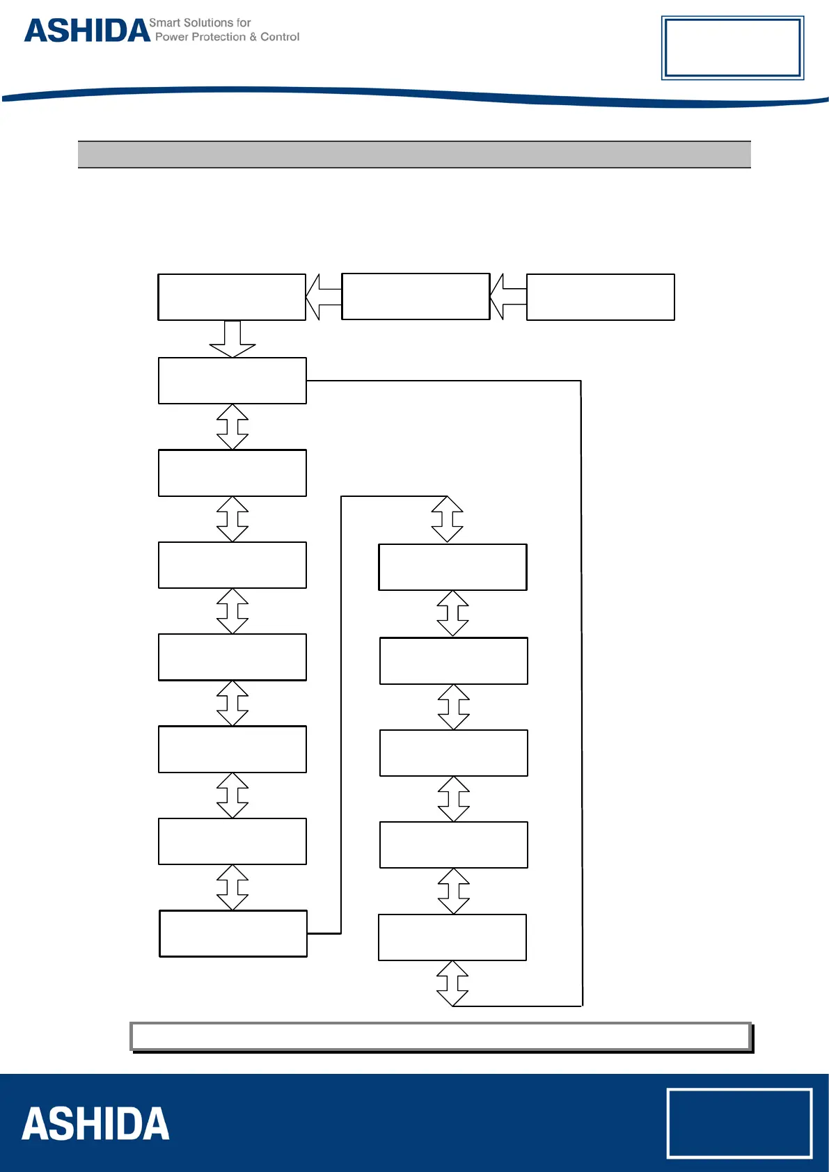
9 FLOW CHART OVERVIEW
9.1 Main Menu
After the Power ON or when LED RESET + HW RESET keys pressed the following windows will
be displayed and the user can scroll the main menu as given below
R=0000 Y=0000
B= 0000 N=0000 A
Measurement
Relay Setting
Cold Load
TRIP TEST
Fault 1
Fault 2
Fault 4
Fault 5
Error Log
Status
ADR241A V01.05
Unit ID = 0001
Date / Time
Fault 3
Ashida Digital
OC/EF Relay
4 3
4 3 4 3
4 3 4 3 4 3
4 3
4 3
4 3
4 3
4 3
4 3
5
Note: By using the Up arrow key (
5
) and the down arrow key (
6
) the Main Menu settings can be scrolled.

Table of Contents

Related product manuals