EasyManua.ls Logo

Bender A-ISOMETER IRDH375 - Setting of the Extended Functions; Diagram ISO ADVANCED

Bender A-ISOMETER IRDH375
63 pages
Print Icon
To Next Page IconTo Next Page
To Next Page IconTo Next Page
To Previous Page IconTo Previous Page
To Previous Page IconTo Previous Page
Loading...
36
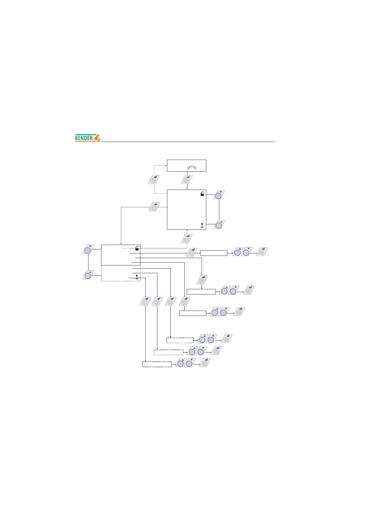
Setting of the extended functions ISO ADVANCED
Operation and setting
TEST
RESET
MENU
TEST
RESET
MENU
*** IT-SYSTEM ***
R >010 M
1. EXIT
2. HISTORY INFO
3. ISO SETUP
4. ISO ADVANCED
5. COM SETUP
6. PASSWORD
7. LANGUAGE
8. SERVICE
1. Exit
2. AGH: no
3. Ce max : 150µF
4. Autotest: 24h
5. Clock: 21:09
6. Date: 01.01.01
7. Test: 00:00
AGH: no
Ce max : 150µF
Autotest: 24h
AGH: no
AGH: 150 AK160
AGH: 204 AK160
AGH: 520S
AGH: 204 AK80
Ce max : 150µF
Ce max : 500µF
Autotest: 24h
Autotest: no
Autotest: 01h
MENU
MENU
MENU
TEST
RESET
TEST
RESET
MENU
MENU
MENU
TEST
RESET
MENUMENU
Clock: 21:09
TEST
RESET
MENU
MENU
Date: 01.01.01
TEST
RESET
MENU
MENUMENU
Test: 00:00
TEST
RESET
MENU
Test: 00:00
.
.
.
Test: 23:00

Related product manuals