EasyManua.ls Logo

Bender A-ISOMETER IRDH375 - Setting COM SETUP

Bender A-ISOMETER IRDH375
63 pages
Print Icon
To Next Page IconTo Next Page
To Next Page IconTo Next Page
To Previous Page IconTo Previous Page
To Previous Page IconTo Previous Page
Loading...
40
Operation and setting
B
B
B
B
B
B
B
B
B
B
B
B
B
B
B
B
B
B
B
B
B
B
B
B
B
B
B
B
B
B
B
B
B
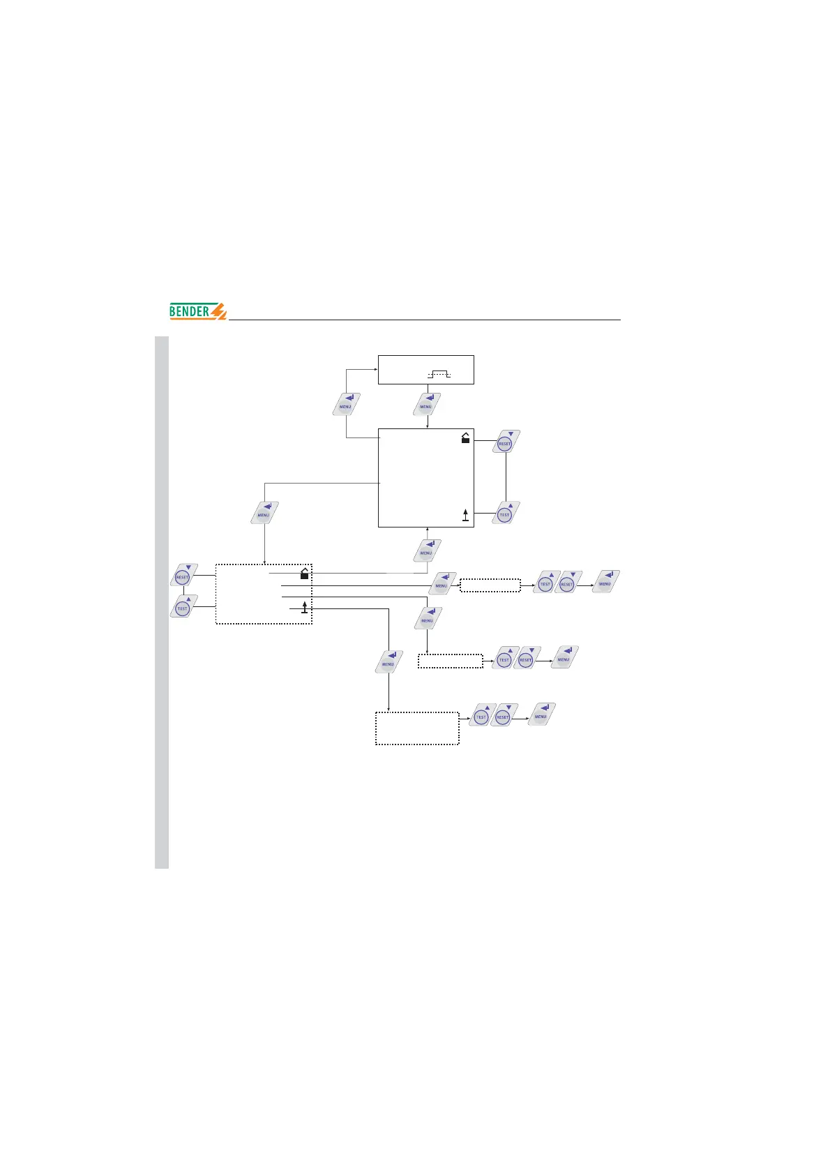
Settings in the COM SETUP menu
*** IT-SYSTEM ***
R >010 M
1. EXIT
2. HISTORY INFO
3. ISO SETUP
4. ISO ADVANCED
5. COM SETUP
6. PASSWORD
7. LANGUAGE
8. SERVICE
1. Exit
2. Addr: 003
3. ISONet: off
4. BMS Monitor
Addr : 003
ISONet : off
! ! ! ! NO DATA ! ! ! !
R= ADR: 01
ISONet : off
ISONet : on
ADR: 01
.
.
.
ADR: 30
ADR: 001
.
.
.
ADR: 030

Related product manuals