EasyManua.ls Logo

Bender A-ISOMETER IRDH375 - Page 4

Bender A-ISOMETER IRDH375
63 pages
Print Icon
To Next Page IconTo Next Page
To Next Page IconTo Next Page
To Previous Page IconTo Previous Page
To Previous Page IconTo Previous Page
Loading...
4
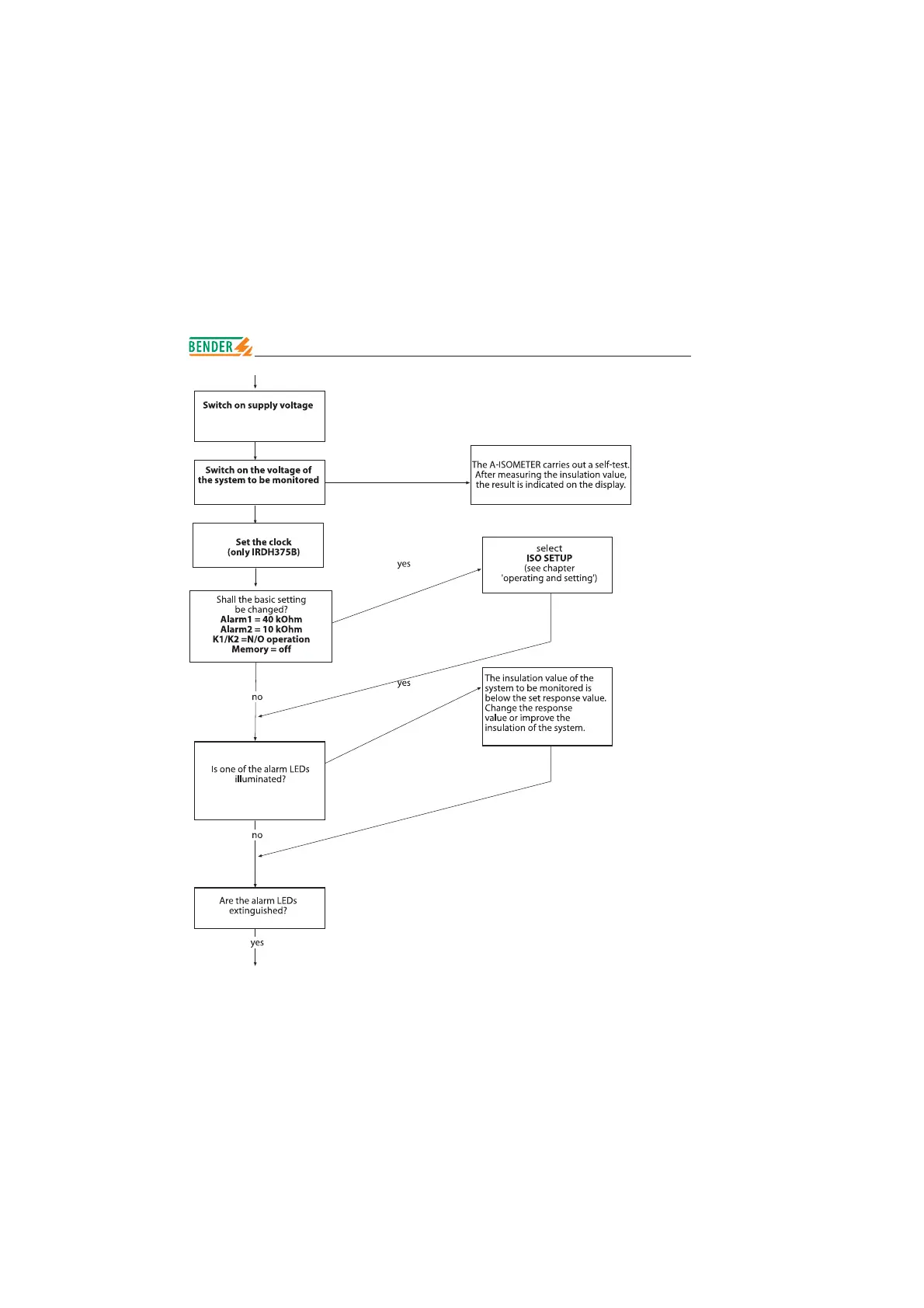
Commissioning

Related product manuals