EasyManua.ls Logo

Bosch WBE 4140 - Page 46

Bosch WBE 4140
91 pages
Go to English
To Next Page IconTo Next Page
To Next Page IconTo Next Page
To Previous Page IconTo Previous Page
To Previous Page IconTo Previous Page
Loading...
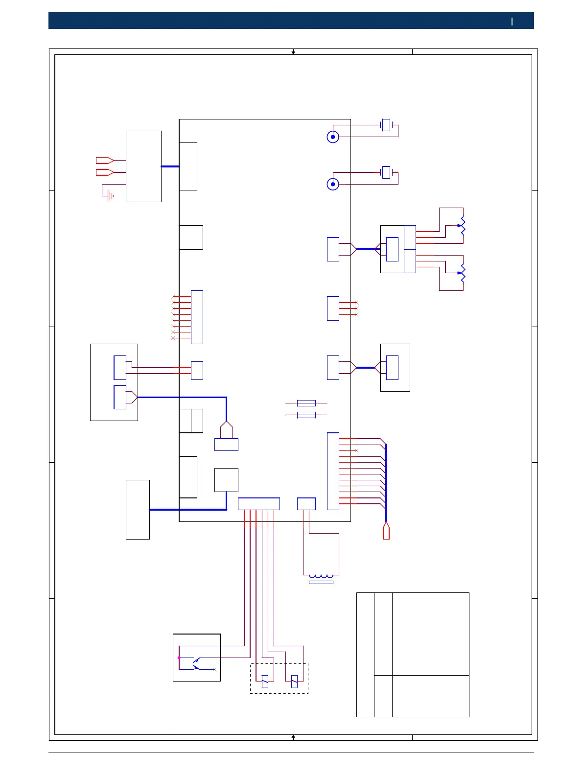
1 695 655 779 2010-11-9| Robert Bosch GmbH
Electric system | WBE 4140 | 45 en
5
5
4
4
3
3
2
2
1
1
D D
C C
B B
A A
L2 L1
N0[1..12]*
RS232
USB 1
USB 2
MONITOR
VGA port
Gauge Cable
Cavo calibri
B4
Automatic gauges
Gruppo calibri automatici
Opto-electronic board
Scheda optoelettronica
B3
Front Sensor
RED
Pickup esterno
ROSSO
Rear Sensor
BLACK
Pickup interno
NERO
Keyboard
Tastiera
RJ45
Monitor Power Supply
Cavo alimentazione monitor
Shielded
Cable
Cavo
schermato
BIANCO/WHITE
MARRONE/BROWN
Light Ring Device
Illuminatore
Power Cable
Cavo alimentazione
Signal Cable
Cavo segnali
B2
Main Board
Scheda principale
Electromagnt
Elettromagnete
ROSSO/RED
ROSSO/RED
BIANCO/WHITE
MARRONE/BROWN
BIANCO/WHITE
MARRONE/BROWN
NC C
Pneumatic Locking Solenoids
(PNEUMATIC VERSION ONLY)
Elettrovalvole flangia pneumatica
(SOLO VERSIONE PNEUMATICA)
NO
Locking Switch
(PNEUMATIC VERSION ONLY)
Microinterruttore flangia
(SOLO VERSIONE PNEUMATICA)
BIANCO/WHITE
MARRONE/BROWN
KB
Power Board Electric Cable
Cavo elettrico scheda di potenza
N0[1..12]*
pin
1
2
3
4
5
6
7
8
9
11
12
COLORE/COLOURS
BIANCO/WHITE
MARRONE/BROWN
VERDE/GREEN
GIALLO/YELLOW
GRIGIO/GREY
BLU/BLUE
ROSA/PINK
ROSSO/RED
NERO/BLACK
VIOLA/PURPLE
GRIGIO-ROSA/GREY-PINK
F2
2.5AT
F2
2.5AT
K6K6
1
2
3
4
5
6
7
8
9
10
11
12
R1
POT
R1
POT
1
2
3
R2
POT
R2
POT
1
2
3
A3A3
1
2
Y1Y1Y2Y2
A5A5
1
2
3
A4A4
1
2
3
4
5
6
7
8
K7K7
1
2
1
2
3
4
5
6
F1
2.5AT
F1
2.5AT

Table of Contents

Related product manuals