EasyManua.ls Logo

Buell P3 2003 - Page 27

Buell P3 2003
413 pages
Print Icon
To Next Page IconTo Next Page
To Next Page IconTo Next Page
To Previous Page IconTo Previous Page
To Previous Page IconTo Previous Page
Loading...
Appendix B: Wiring B-11
HOME
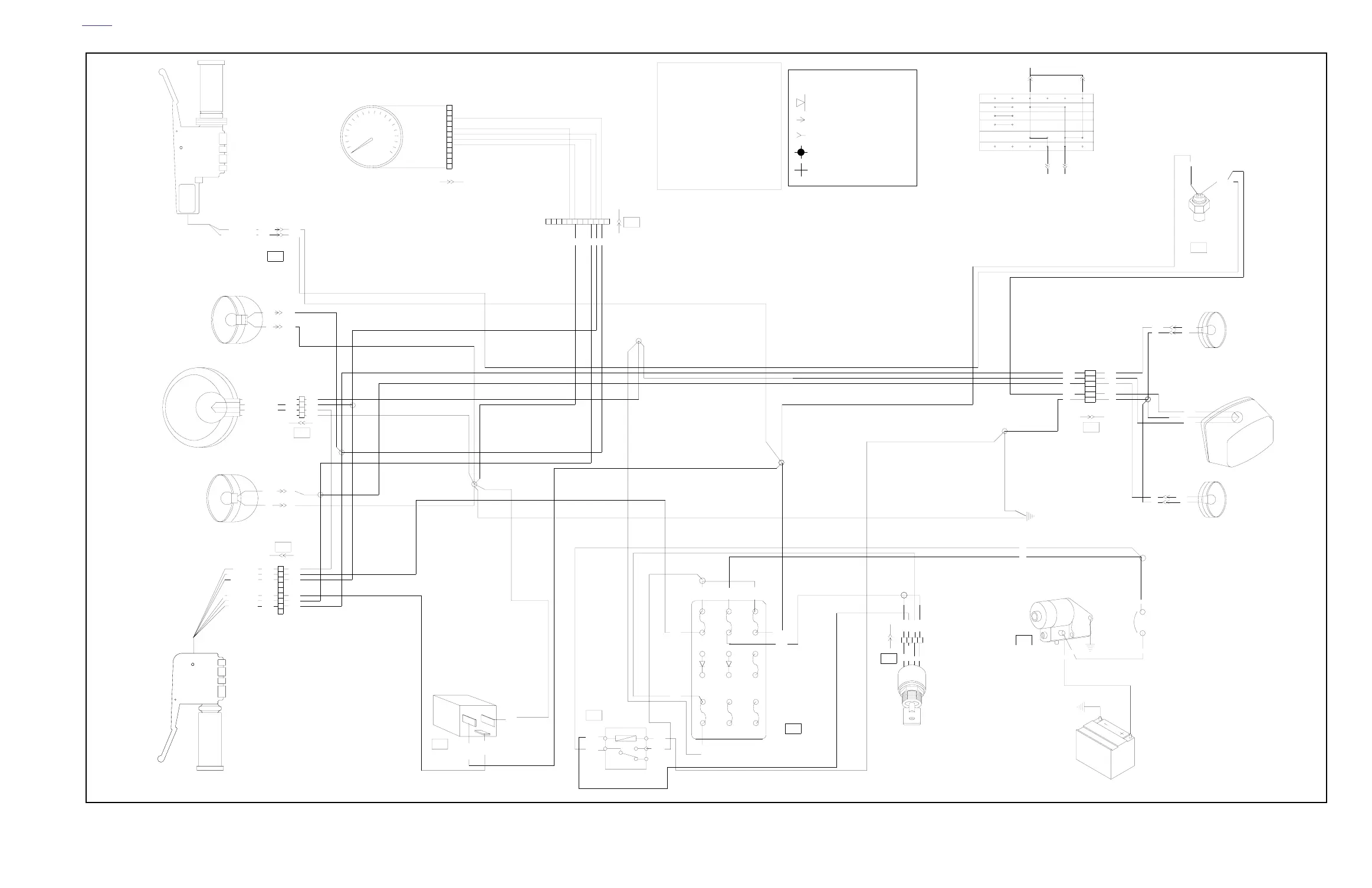
Figure B-14. 2003 Buell Blast P3 Model - Lighting
R
R 1
R
R/GY
R/Y R/Y
BRAKE SWITCH
ACC POWER
O
O/W
R/GY
W/BK 1
R/BK1
R/BK1
R/BK1
R
R 2
V
BE
BK
O
V/BN
O
R/BK
BK
BK
R
R 1
BK
R/BK
R 2
R 2
R
BK
R/YR/Y
BK
V
O/W
BN
V
O/W
BN
R
O/W
TO STOPLIGHT
BN
V/BN
V
V
BK
BK
NB
O/W
Y
BK
W
BK
V
W
BN
BN
W
BE
BK
Y
COLOR CODE:
BE BLUE
BK BLACK
BN BROWN
GN GREEN
GY GRAY
O ORANGE
PK PINK
R RED
TN TAN
V VIOLET
W WHITE
Y YELLOW
LT. LIGHT
DIODE
NO CONNECTION
PIN CONNECTOR
SOCKET CONNECTOR
SPLICE CONNECTION
CONNECTOR CODE:
VEH SPD SIGNAL
SPEEDOMETER
ELECTRONIC
NOT USED
ACCESSORY
SPD SENSOR RETURN
SPD SENSOR PWR
GROUND
RIGHT TURN
LEFT TURN
HIGH BEAM
OIL
NEUTRAL
TRIP RESET
12
11
10
9
8
7
6
5
4
3
2
1
171
7
16 R 2
DA
7.5A
7.5A
7.5A
15A
Y
GY
(TO BATT NEG)
MAIN CHASSIS GROUND
FLASHER
MASTER C/B
ACCESSORY
SPARE
IGNITION
15A
SPARE
DIODE 2
DIODE 1
15A
SYSTEM
KEY SWITCH
15A
LIGHTS
61
(TOP VIEW)
BLOCK
FUSE
RELAY
SYSTEM
87A
87
85
30
86
33
K/BGN
R
KEY SWITCH
D
C
B
A
30A
128
5
6
4
3
2
1
R/Y
O
39
38
24
9
2
8
7
6
5
4
3
1
9
2
8
7
6
5
4
3
1
O
16 Y
16 GY
18 O/W16 R/BK
ZADI KEY SWITCH
12A RATING
16 GN/B
6A RATING
6A RATING
16 R
BC
FEDCBA
ON
OFF
PARK
LOCK
FEDCBA
KEY SWITCH LOGIC
LT. BE
EB
O/W
Y
BK
W
R/BK
EB
POSITION LMP
1
4
3
2
12
11
10
9
8
7
6
5
4
3
21
E
R/BK
BE
LT. BE
FROM FLASHER
LEFT TURN
LBE
RIGHT TURN
HIGH BEAM
LIGHT POWER
BK
BN
B
REAR
BE
W
LOW BEAM
BK
R/Y
R/Y
30
DIRECTIONAL
LEFT FRONT
LAMP
DIRECTIONAL
LMP GROUND
LOW BEAM
HIGH BEAM
HEADLAMP
LAMP
RIGHT FRONT
O
TAIL & STOP
121
LAMP
LEFT
DIRECTIONAL LAMP
BATTERY
RIGHT
DIRECTIONAL LAMP
SWITCH
STOPLIGHT
REAR
O/W
REAR
170
a0281x7x

Table of Contents

Related product manuals