EasyManua.ls Logo

Burnham ALPINE - Page 33

Burnham ALPINE
132 pages
Print Icon
To Next Page IconTo Next Page
To Next Page IconTo Next Page
To Previous Page IconTo Previous Page
To Previous Page IconTo Previous Page
Loading...
33
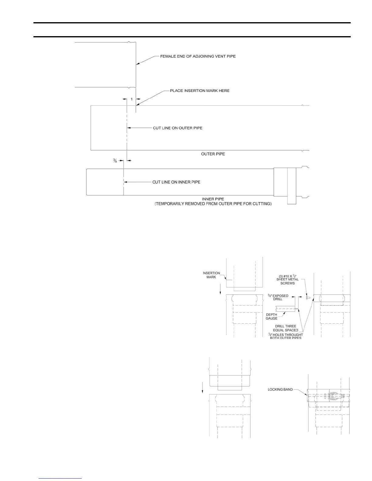
iv. Make an insertion mark 1” from the male
end of the outer pipe.
v. Cut the plastic inner pipe so that it will
protrude 3/8” beyond the male end of the
outer pipe when reinstalled in the outer pipe.
Use a ne tooth hacksaw or a PVC saw to
cut the plastic pipe and be careful to cut the
pipe square. De-burr the cut edge of the
plastic pipe with a le, razor blade or ne
sandpaper.
vi. Reinstall the inner pipe.
e. To join Concentric Vent Pipe refer to Figure 18
“Joining Cuttable Pipe” and Figure 19 “Joining
Non-Cuttable Pipe” and follow the procedure
below:
i. Start assembly of the vent system at the
boiler. Lubricate the brown gasket in the
boiler vent collar with a few drops of water.
ii. Push the male end of the rst tting into the
boiler collar until it bottoms out. The male
end of cuttable sections should go 1” into
the collar until the insertion mark (made in
Step 4 above) is covered. On other ttings,
the bead on the male pipe will be bottom out
on the collar (see Figure 19).
iii. The male end of cuttable ttings must be
held to the collar with three (3) #10 x 1/2”
sheet metal screws. Drill a 1/8 hole through
both outer pipes to start this screw. Use a
drill stop or other means to ensure that
IV. Venting (continued)
Figure 17: Cutting Straight Pipe
the drill bit does not penetrate more than
3/8” into the outer pipe. Do not use a
sheet metal screw longer than 1/2” (see
Figure 18).
Figure 18: Joining Cuttable Pipe
Figure 19: Joining Non-Cuttable Pipe

Other manuals for Burnham ALPINE

Related product manuals