EasyManua.ls Logo

Canon EOS 50 E - Page 71

Canon EOS 50 E
207 pages
Print Icon
To Next Page IconTo Next Page
To Next Page IconTo Next Page
To Previous Page IconTo Previous Page
To Previous Page IconTo Previous Page
Loading...
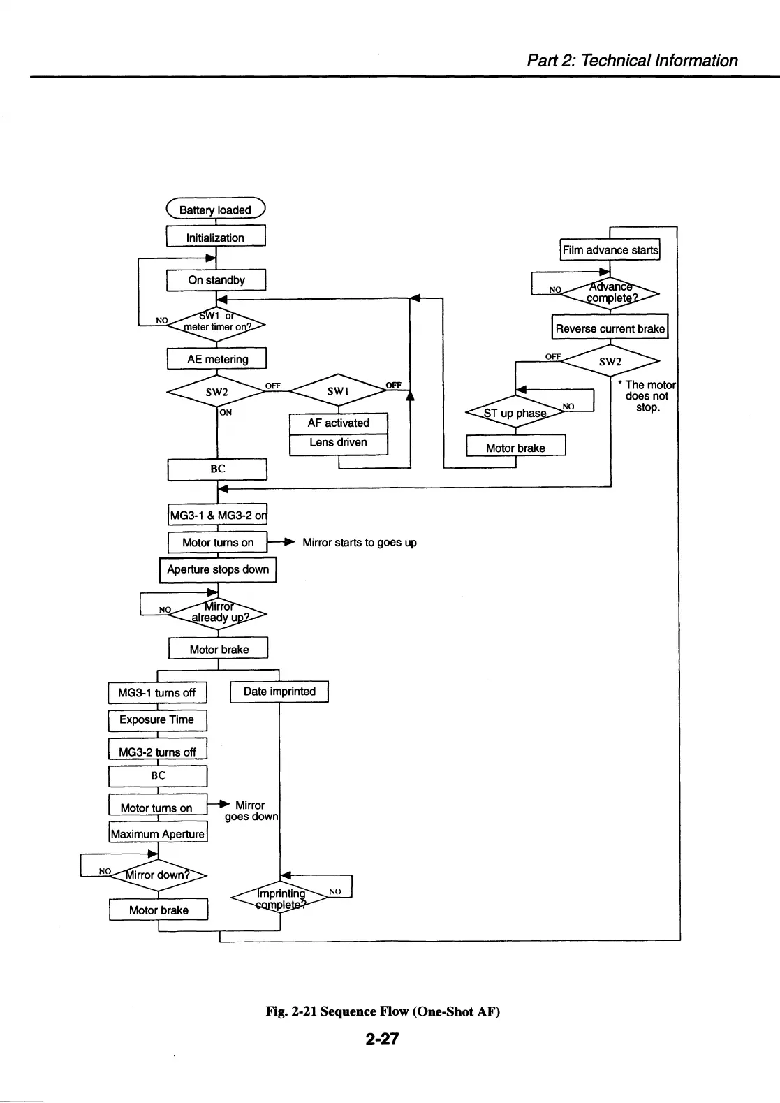
Battery loaded
Initialization
On
standby
AF
activated
Part 2:
Technical
Information
Reverse
current
brake
NO
The
motor
does
not
stop.
Lens
driven
Motor brake
BC
MG3-1
&
MG3-2
o
Motor
turns
on
Mirror starts to
goes
up
NO
Motor
brake
Date
imprinted
BC
Motor turns
on
Mirror
goes
down
Fig. 2-21 Sequence Flow (One-Shot AF)
2-27

Table of Contents

Related product manuals