EasyManua.ls Logo

Canon EOS 50 E - Page 72

Canon EOS 50 E
207 pages
Print Icon
To Next Page IconTo Next Page
To Next Page IconTo Next Page
To Previous Page IconTo Previous Page
To Previous Page IconTo Previous Page
Loading...
Part
2:
Technical
Information
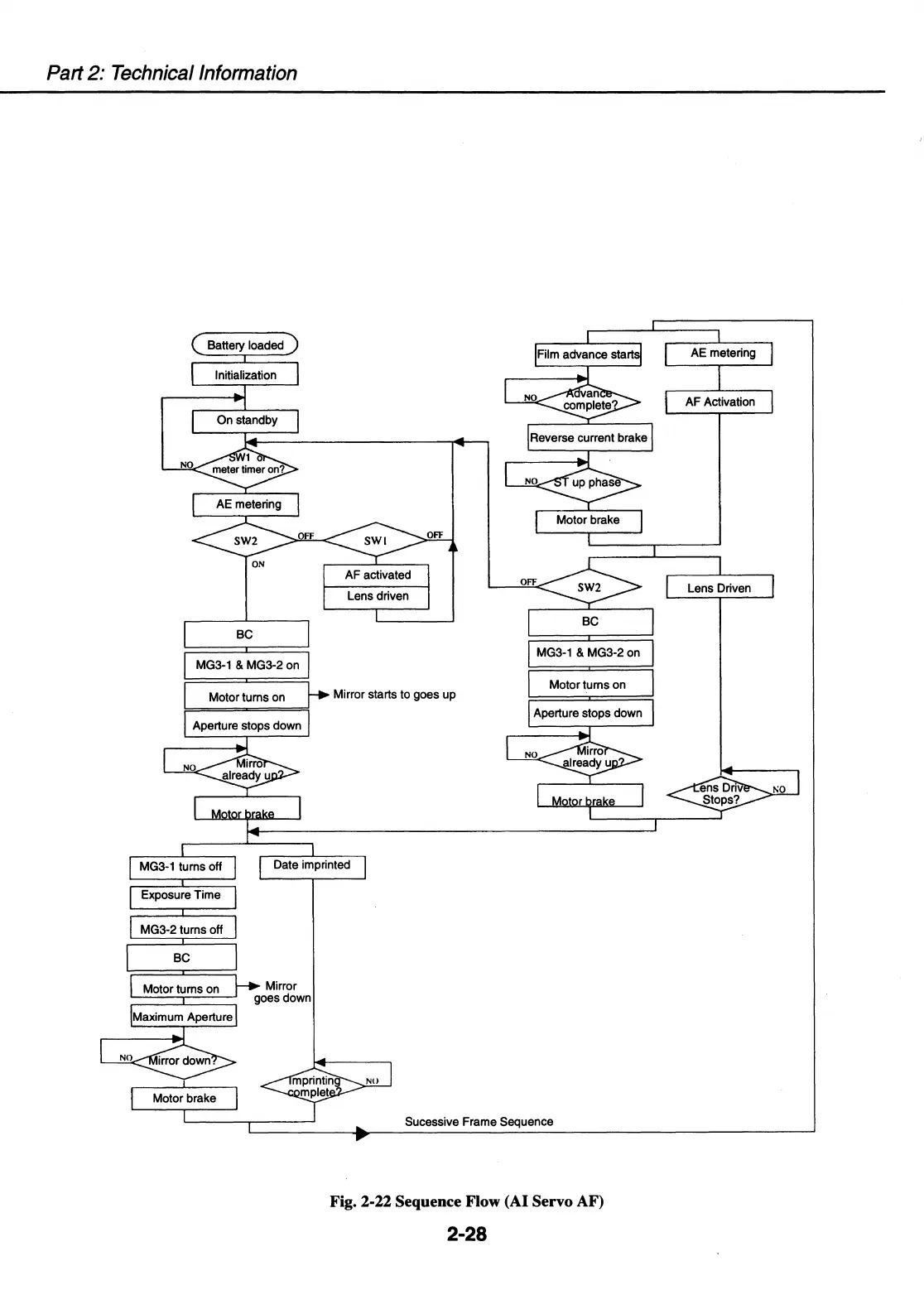
Battery loaded
Initialization
On
standby
Motor brake
OFF
Mirror starts to goes up
Date imprinted
Mirror
goes down
Sucessive Frame Sequence
Fig. 2-22 Sequence Flow
(Al
Servo AF)
2-28
AE metering
AF Activation
Lens Driven

Table of Contents

Related product manuals