EasyManua.ls Logo

Canon iPF710 - Power Supply

Canon iPF710
238 pages
Print Icon
To Next Page IconTo Next Page
To Next Page IconTo Next Page
To Previous Page IconTo Previous Page
To Previous Page IconTo Previous Page
Loading...
Chapter 2
2-38
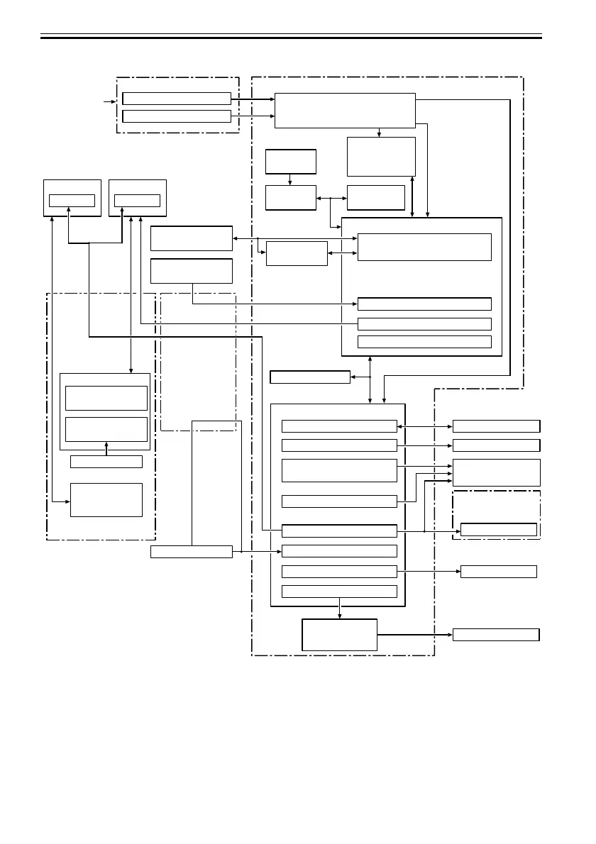
F-2-25
Host computer
BAT801
Lithium battery
Interface
control function
Remaining ink level
detection function
LED control function
Solenoid/Clutch control function
Sensor detection function
IC1501/IC1701
IC1601-IC1603
Power supply control function
+26V generation function
+21.5V generation function
Power supply
Carriage relay PCB
Head relay PCB
Multi sensor
DI sensor reading
control function
Temperature reading
control function
Thermistor
Motor control function
AC inlet
IC1
IC1201
LAN Controller
IC803
RTC
IC802
EEPROM
IC601/IC602
IC603/IC604
IC301/IC302
SDRAM
IC2
IC701 FLASH ROM
IC2802/IC2900
IC2902/IC3100
Motor driver
IC1 EEPROM
IC204/IC205
Multi sensor
control function
EEPROM EEPROM
IC201
EEPROM control function
Linear encoder
sensor
Linear encoder detection function
Heat pulse control function
Operation panel control function
PWM control function
Operation panel
Image data control function
Solenoids/Clutches
Sensors
Fans
Ink tank ROM PCB
Maintenance cartridge
relay PCB
Motors
Head
Main controller PCB

Table of Contents

Related product manuals