EasyManua.ls Logo

CIMLINE M1 - Page 53

Default Icon
76 pages
Print Icon
To Next Page IconTo Next Page
To Next Page IconTo Next Page
To Previous Page IconTo Previous Page
To Previous Page IconTo Previous Page
Loading...
53
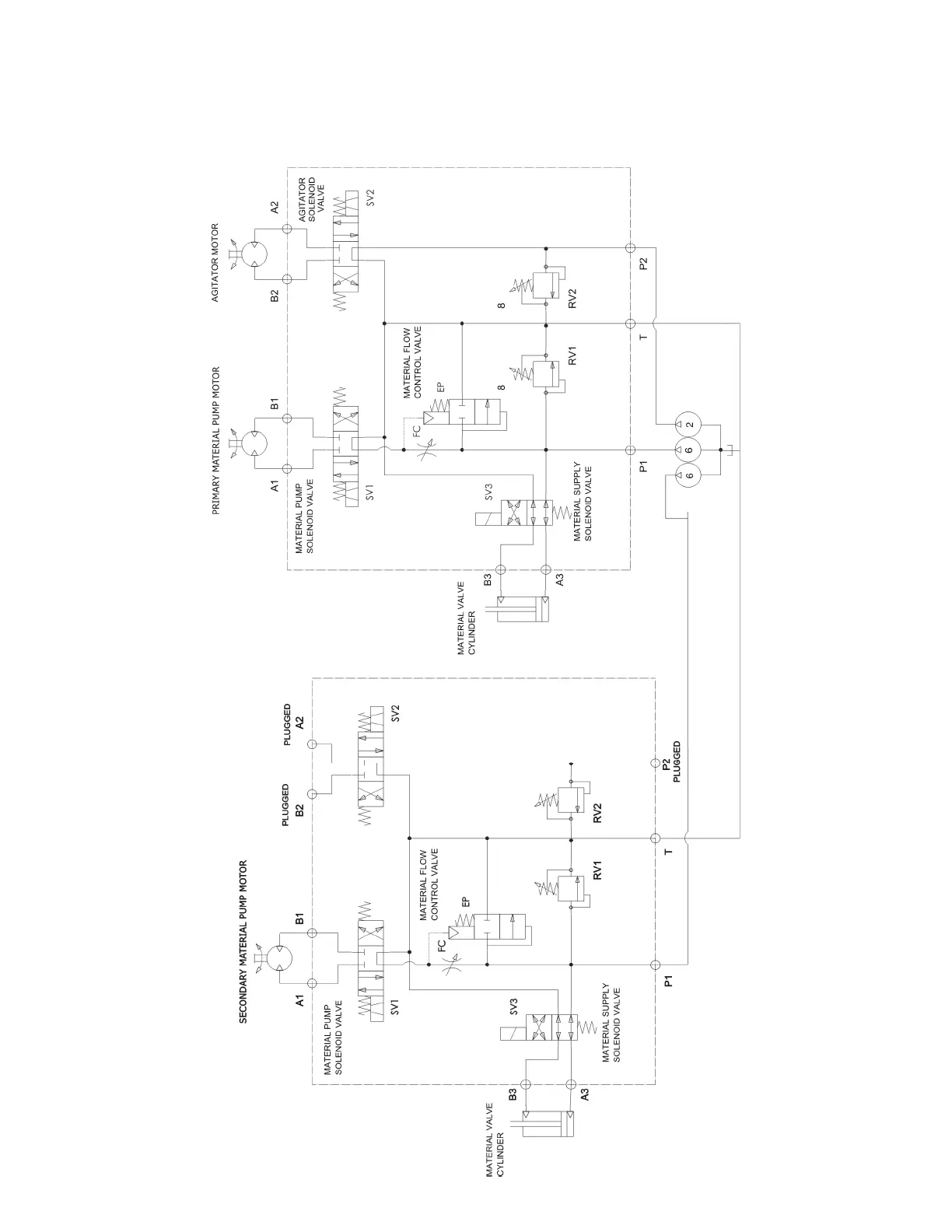
M4 Dual Hose Hydraulic Schematic

Table of Contents

Related product manuals