EasyManua.ls Logo

Delta ME300 Series - Page 219

Delta ME300 Series
457 pages
To Next Page IconTo Next Page
To Next Page IconTo Next Page
To Previous Page IconTo Previous Page
To Previous Page IconTo Previous Page
Loading...
Chapter 12 Description of Parameter Settings
ME300
12.1-01-4
01-09
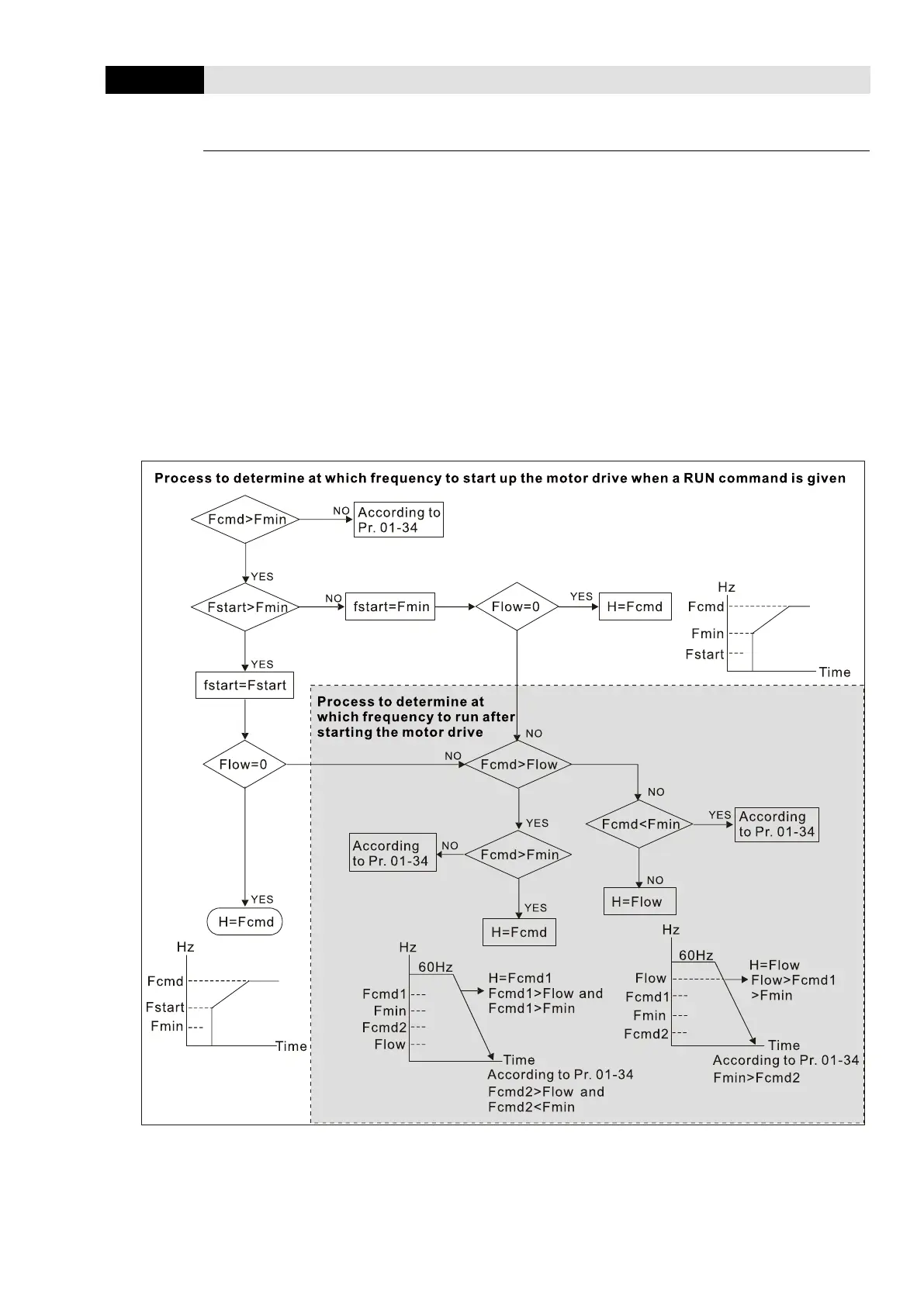
Start-up Frequency
Default: 0.50
Settings 0.00599.00 Hz
When the starting frequency is higher than the minimum output frequency, the drives output is
from the starting frequency to the setting frequency. Refer to the following diagram for details.
Fcmd = frequency command;
Fstart = start frequency (Pr.01-09);
fstart = actual start frequency of drive;
Fmin = 4th output frequency setting (Pr.01-07 / Pr.01-41);
Flow = output frequency lower limit (Pr.01-11)
When Fcmd > Fmin and Fcmd < Fstart:
If Flow < Fcmd, drive runs directly by Fcmd.
If Flow Fcmd, drive runs by Fcmd, then rises to Flow according to acceleration time.
The output frequency goes directly to 0 when decelerating to Fmin.

Table of Contents

Related product manuals