EasyManua.ls Logo

Diatron ABACUS 4 - Page 27

Default Icon
62 pages
Print Icon
To Next Page IconTo Next Page
To Next Page IconTo Next Page
To Previous Page IconTo Previous Page
To Previous Page IconTo Previous Page
Loading...
Abacus 4 Service Manual
26
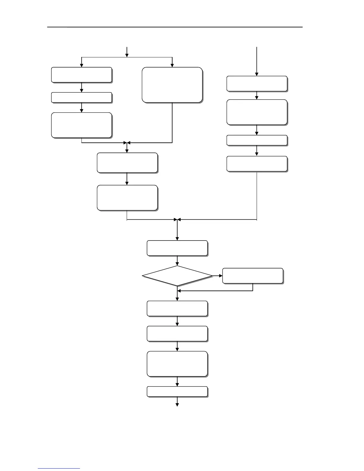
Chamber draining
Chamber flush
Fill up with 1 ml
diluent for WBC
dilution
Horizontal motor
moves out, sample
rotor turn in, needle
moves down
Sampling process
(MIX)
Needle washnig,
needle positioning
into the chamber
MIX dilution (1:160)
WBC only?
Needle washing
Y
RBC sampling
N
Lysing process
Filling of electrode
lines; generating
measuring vacuum
HGB measurement
Filling of electrode
lines; generating
measuring vacuum
EOS measurement
Chamber washing
Needle washing

Table of Contents

Related product manuals