EasyManua.ls Logo

Diatron ABACUS 4 - Lyseeo Diluting Process

Default Icon
62 pages
Print Icon
To Next Page IconTo Next Page
To Next Page IconTo Next Page
To Previous Page IconTo Previous Page
To Previous Page IconTo Previous Page
Loading...
Abacus 4 Service Manual
30
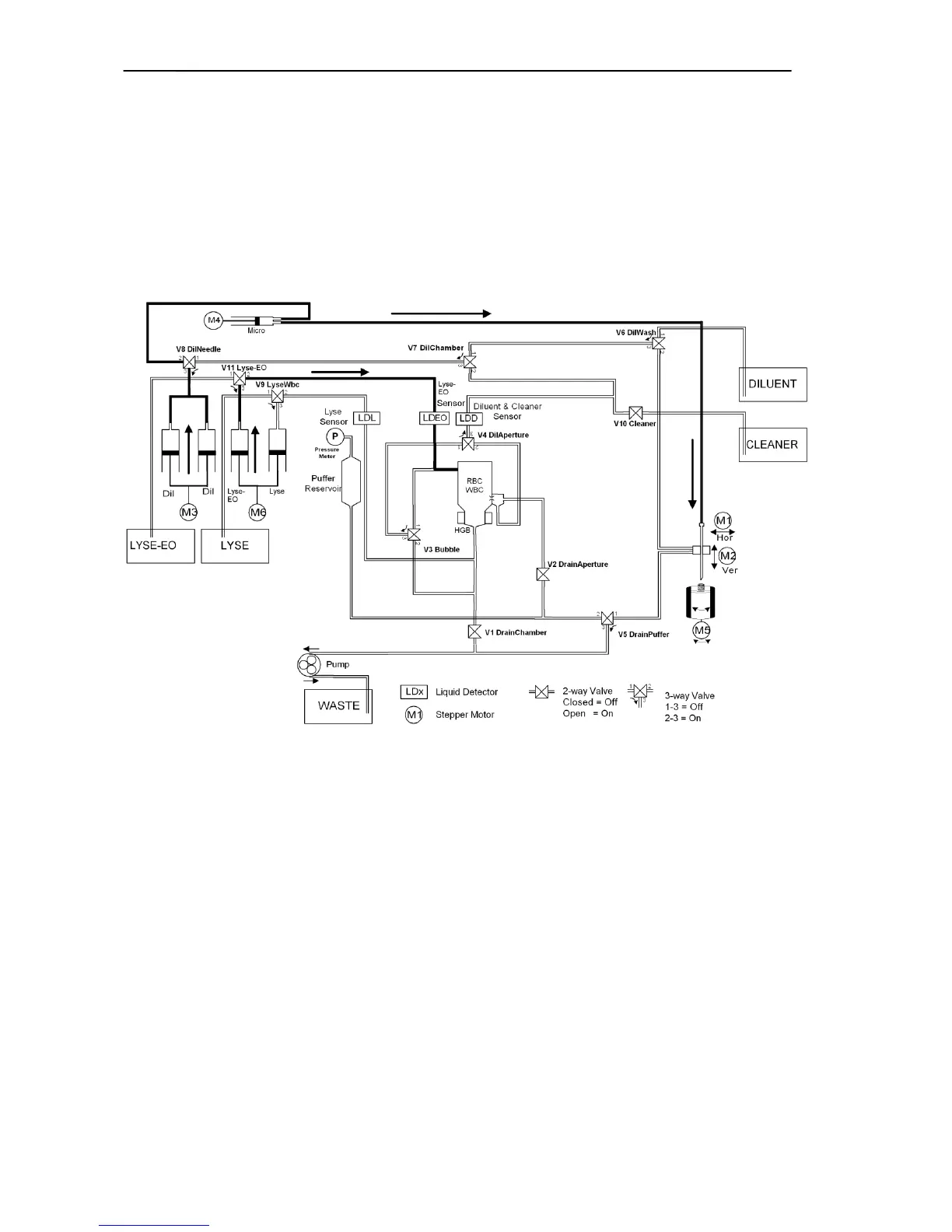
3.4. LyseEO Diluting process
The chamber is rinsed with a small amount of Lyse2 reagent before the dilution is made. The
measuring chamber is filled up with 2 ml of diluents. After that the sample (25µl) waiting in the
needle is dispensed into the chamber with diluent (it comes from the diluent syringes through
V8 (On) and Micro-dilutor, while the M3 Dilutor motor moves upwards), meanwhile some Lyse2
reagent pulled into the chamber. The amount of the diluents and the Lyse2 lysing reagent is
depending on the actual profile (possible amount of diluent: 0.5-2.0ml, Lyse2: 0-2.0ml), but the
whole liquid in the chamber is always 4.0 ml. So this process makes a 1:160 dilution rate in the
chamber.
After the dilution a small amount of air bubbles (aspirated through the washing inlet of the
chamber and V3) are pushed into the chamber through V8 (Off), V7 (On), V4 (Off) and V3 (On)
in order to mix the sample wand the reagents well.

Table of Contents

Related product manuals