EasyManua.ls Logo

Diatron ABACUS 4 - Diluting Process

Default Icon
62 pages
Print Icon
To Next Page IconTo Next Page
To Next Page IconTo Next Page
To Previous Page IconTo Previous Page
To Previous Page IconTo Previous Page
Loading...
Abacus 4 Service Manual
31
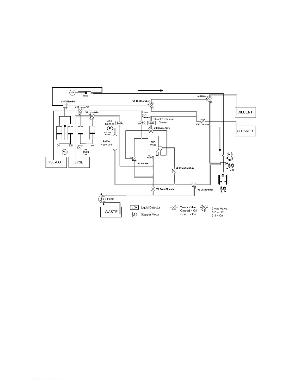
3.5. Diluting Process
The parts of the fluidics are rinsed with diluent reagent. The measuring chamber is filled up with
1 ml of diluent.
The sampling process has aspirated 25 µl of sample, which is in the sampling needle. In the first
diluting step the sample is dispensed into the measuring chamber with 3 ml of diluent, which
comes from the Macro syringe through V8 (On) and Micro-dilutor, while the M3 Dilutor motor
moves upwards. This process makes the 1:160 first dilution rate in the chamber.
The RBC sample 25 µl of MIX dilution is stored in the sampling needle during the WBC
measurement and the cleaning process. The instrument makes the RBC dilution into the
chamber after these processes.

Table of Contents

Related product manuals