EasyManua.ls Logo

DLS FlexxPump 125 B - SET-Menu

DLS FlexxPump 125 B
52 pages
Print Icon
To Next Page IconTo Next Page
To Next Page IconTo Next Page
To Previous Page IconTo Previous Page
To Previous Page IconTo Previous Page
Loading...
revision: 1
FlexxPump 125 B
User Manual
32
EN-
SCHMIERSYSTEME
DIRECT LUBRICATION SYSTEMS
D L S
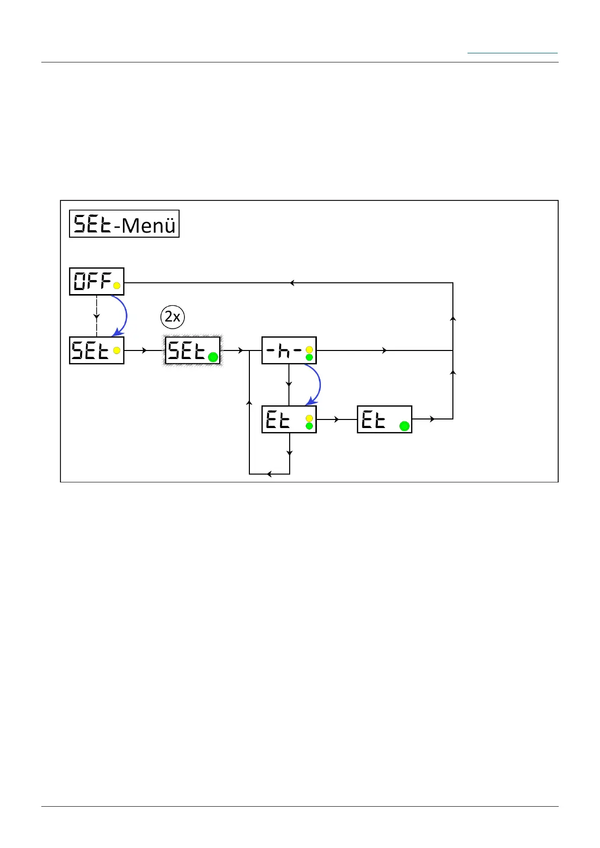
6.3.6 SET-Menu
The SET-Menu allows you to change the operating mode of the FlexxPump 125 B.
You can switch between Hour-Mode -h- and Empty-Time-Mode Et. The Hour-Mode
-h- allows you to set the number of cycles (c) within a dispensing time (h) in hours.
The Empty-Time-Mode Et allows you to set the emptying time (Et) of the cartridge in
months. Cycles (c) and dispensing time (h) or emptying time (Et) can be adjusted after
selecting the operating mode in the PRO menu, see Chapter 6.3.8 or 6.3.9.
-h- Operating mode Hour-Mode -h-
Et Operating mode Empty-Time-Mode Et
FlexxPump 125 B is switched off (OFF).
Remove the activation and programming key from the bottom of FlexxPump 125 B
and place it on the action area.
Hold the activation and programming key on the action surface. The yellow LED lights
up. Leave the activation and programming key on the action area until SET is displayed
in the LCD.
Remove the activation and programming key from the action area.
Ü The yellow LED disappears; the LCD ashes together with the green LED twice. The
LCD displays the currently set operating mode. You now have the option of changing
the operating mode.

Related product manuals