EasyManua.ls Logo

Doosan G424FE - Page 114

Doosan G424FE
306 pages
Print Icon
To Next Page IconTo Next Page
To Next Page IconTo Next Page
To Previous Page IconTo Previous Page
To Previous Page IconTo Previous Page
Loading...
G424F(FE) Service Manual Chapter 4. Engine Electrical System 112
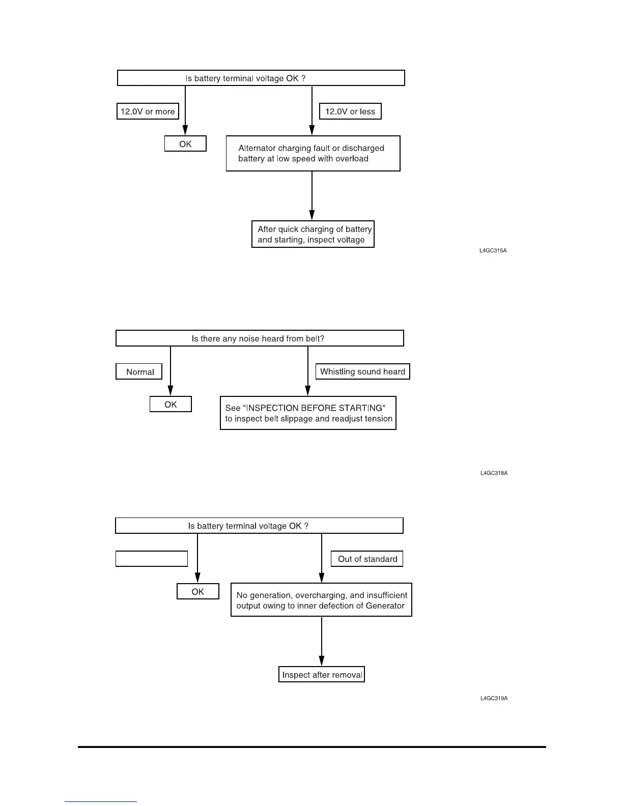
3. Battery outer terminal inspection.
Inspection after Starting
1. When starting, belt slip and noise inspection
2. Inspection of battery voltage at idling (At this time charge battery only)
13.2~15.4V

Table of Contents