EasyManua.ls Logo

Eclipse 500 - 9.2 Aircraft Computer System (ACS) Interfaces

Eclipse 500
460 pages
Print Icon
To Next Page IconTo Next Page
To Next Page IconTo Next Page
To Previous Page IconTo Previous Page
To Previous Page IconTo Previous Page
Loading...
Section 8. Engines & Fire Protection Eclipse 5OO Systems Manual
Copyright © — Eclipse Aviation Corporation
164 Version 2.0 April 2007
The FADEC receives information from the following sensors:
Engine status
N
1
N
2
ITT
Fuel temperature
Air data information
TAT
Airspeed
Pressure altitude
Airplane status
Weight On Wheels
Electrical system configuration
Pilot commands
Mode (start, stop, motor, continuous ignition)
Throttle position
The FADEC system is considered part of the engine, however, for reliability reasons
the FADEC units are located in the compartment inside the pressure vessel.
Each engine has two FADEC cards, either of which can control the engine. Each set
of two FADEC cards is co-located with an ACS in one of the aircraft’s two Avio
Processing Centers (APC). The FADEC cards are physically separated. The left Avio
Processing Center houses one FADEC card from each of the left and right engines.
The right Avio Processing Center also houses one FADEC card from each of the left
and right engines.
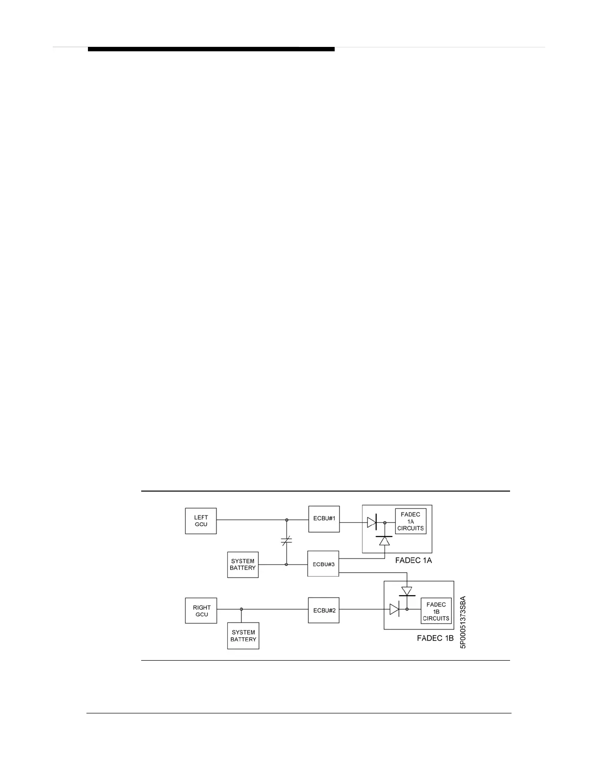
FADEC POWER SOURCES
Each FADEC unit has three power sources:
Left generator
Right generator
System battery
Figure 109. FADEC Power Sources

Table of Contents

Related product manuals