EasyManua.ls Logo

ESAB A120 - Page 130

ESAB A120
137 pages
Print Icon
To Next Page IconTo Next Page
To Next Page IconTo Next Page
To Previous Page IconTo Previous Page
To Previous Page IconTo Previous Page
Loading...
CUTMASTER A120
0-5430 APPENDIX
A-9
+12VDC
+12VDC
+12VDC
+12VDC
+12VDC
+5VDC
+12VDC
+12VDC
+12VDC
+12VDC
24VAC
42X1
3
1
5
_
OVER PRESSURE
INTERNAL ERROR
SHORTED TORCH
CONSUMABLES MISSING
START ERROR
PARTS IN PLACE
INPUT POWER
UNDER PRESSURE
ERROR IND
FAULT
PCB3
INRUSH
RESISTORS
LATCH
SET
RUN
RAR
MAX
90
85
80
75
70
65
MIN
TP1
TP2
TP3
TP4
TP5
TP6
TP7
LOGIC PCB
GND
+12 VDC
+5 VDC
3.3 VDC
0.v - 5.0 VDC / 0-100PSI
1.8 VDC
CURRENT DEMAND
TEST POINTS
TEMP
CIRCUIT
3.3VDC
TXD
RXD
Q2
D
SERIAL PORT
80
81
82
83
E64
E35
78
79
-
+
* CM102 & A80
C7 & C10 not installed
ATC CONNECTOR
GND1
GND2
+12V1
48V1
I_DMD_1
TIP_SEN
COMMON
COMMON
+12 VDC SUPPLY
+48 VDC SUPPLY
CURRENT DEMAND
TIP DRAG SENSE
TEST POINTS
A120 ONLY
J2
_
J1
/460
/230
CNC PINOUT
OK-TO-MOVE
/PIP
PCB1
+
+
+
+
Q1
/START
/SOLENOID
24VAC RETURN
24VAC SUPPLY
MAIN PCB ASSY
/OVERTEMP
TEMP
CIRCUIT
PRESSURE
TRANSDUCER
AIR
INLET
FILTER
REGULATOR
SOLENOID
VALVE
ATC
GAS CONTROL
0-100PSI / 0-4.5VDC
/INRUSH
/OVERTEMP
D3
D1
(5A @ 250VAC / 30VDC)
C
D
B
A
1TORCH
_
AUTOMATION
TORCH SOLENOID
Q2
_
1
2
3
4
5
6
7
8
9
10
11
12
13
14
15
16
17
18
19
20
21
22
23
24
25
26
29
34
35
36
37
38
39
-V_OUT_SIGNAL
/TIP_VOLTS
/TIP_SENSE
/460V_IN
/230V_IN
CUR_SET
/RAR (RAPID AUTO RESTART)
/INRUSH
/W1_ON
SHDN
/TORCH_SOLENOID
/SOLENOID_ON
/OK_TO_MOVE
/FAN_ON
/LATCH_ACTIVE
/TORCH_SWITCH
/PIP
AC_ON
CSR
/TORCH_SOLENOID_DETECT
/OVERTEMP
V_IN
+12VDC
+12VDC
COMMON
COMMON
MAIN_PCB_ID
460_IN
+3.3VDC
TXD
RXD
COMMON
D
M-L
M-L
M-L
L-M
L-M
L-M
L-M
L-M
L-M
L-M
L-M
L-M
L-M
L-M
L-M
M-L
M-L
M-L
M-L
M-L
M-L
M-L
M-L
M-L
M-L
M-L
M-L
M-L
L-M
M-L
M-L
L-M
M-L
40 PIN RIBBON CABLE SIGNALS
B
A
PCB5
40/50 AMP PCB
PCB2
Q1
FAN
/FAN
FAN
D2
D1
C
D
INPUT CAPACITOR PCB
1 /OVERTEMP
2 /FAN_ON
3 /CSR
4 CUR_SET
5 MAIN_PCB_ID
6 COMMON
SYNC
OK TO MOVE
}
}
FULL FEATURED AUTOMATION INTERFACE PCB OPTION
/START / STOP
SYNC
FAN
INPUT VOLTAGE SELECTOR
(Closed for 230VAC input)
460_IN
9
8
7A
*
PRIMARY POWER
CONNECTIONS:
FOR 3 PH:
REMOVE BUSS BARS/JUMPERS
BETWEEN L1 TO L4 & L2 TO L3
CONNECT PRIMARY INPUT CABLE
TO L1,L2,L3 & GND
FOR 1PH:
INSTALL BUSS BARS/JUMPERS
BETWEEN L1 TO L4 & L2 TO L3
CONNECT PRIMARY INPUT CABLE
TO BUSS BARS (L1/L4) & (L2/L3)
*
L1
L2
L4
L3
T2
T1
T4
T3
24VAC RET
5
AC INPUT
PRIMARY
6
7
BUSS BARS/JUMPERS
L2
L1
GND
L3
/FAN
BIAS
SUPPLY
+12VDC
BIAS
SUPPLY
FERRITE
FILTER
FERRITE
FILTER
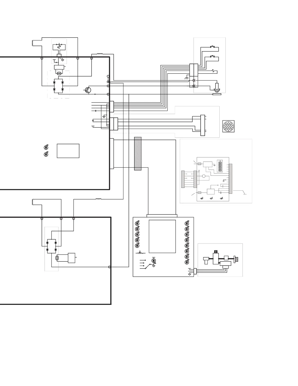
CNC INTERFACE STANDARD ON A80 & A120 UNITS
CNC INTERFACE OPTIONAL ON CM102 & CM152 UNITS
MTH7MTH7
J2J2
2
3
4
5
6
7
8
9
10
11
12
13
14
1
AC2AC2
ACAC
J9J9
NTCNTC
-V OUT 1-V OUT 1
J2J2
1
2
AC3AC3
WORK1WORK1
TP3TP3
MTH4MTH4
SOL 1SOL 1
CHOKE1CHOKE1
+
C3,C4,C7,C8*
+
C3,C4,C7,C8*
MOT3MOT3
+-
SW2SW2
9090
J14J14
SEC1SEC1
MTH6MTH6
PMTH2PMTH2
TS1TS1
SEC1SEC1
80A_AC380A_AC3
PRI 3PRI 3
J10J10
1
2
3
4
5
6
7
8
J13J13
1
2
3
4
5
6
80A_AC280A_AC2
Q5
PILOT IGBT
Q5
PILOT IGBT
PRI 2 PRI 2
J1J1
1
2
3
J3J3
3
2
1
K1K1
NTCNTC
ERRORERROR
K5K5
L2L2
PRI 2PRI 2
AC1AC1
J4J4
1
2
3
4
5
MTH8MTH8
+
C16-17
+
C16-17
8585
K1K1
7070
PRI 4 PRI 4
TIP1TIP1
K6K6
SW1SW1
1
3
2
4
MTH2MTH2
T1T1
J7J7
1
2
1
2
3
D78 CSRD78 CSR
MINMIN
W1W1
J4J4
1
2
3
4
5
6
7
8
9
10
ELECTRODE1ELECTRODE1
PMTH3PMTH3
TORCH SWITCHTORCH SWITCH
PRI 1PRI 1
PMTH1PMTH1
MOT1MOT1
+ -
40A_AC240A_AC2
AC2AC2
J1J1
1
2
SEC2SEC2
PMTH1PMTH1
K3,K4K3,K4
W1W1
AC1AC1
SEC2SEC2
MOT2MOT2
+-
K2K2
+
C12-13
+
C12-13
J5J5
1
2
3
Current ControlCurrent Control
MAXMAX
CHOKE1CHOKE1
DCDC
PRI 1 PRI 1
TP4TP4
J12J12
1
2
3
J1J1
1
2
3
4
5
6
7
8
PRI 3PRI 3
TP2TP2
PRI 4PRI 4
AC3AC3
PMTH4PMTH4
6565
GASGAS
J1J1
1
2
3
4
5
80A_AC180A_AC1
J6J6
1
2
J11J11
1
2
T2T2
PRI 1PRI 1
+OUT_1+OUT_1
K4K4
P10P10
1
2
3
4
5
6
7
8
TP5TP5
K1,K2K1,K2
J3J3
1
2
OVERTEMPOVERTEMP
L1L1
40A_AC340A_AC3
8080
MTH1MTH1
PMTH4PMTH4
D1D1
TP8TP8
+
C5,C6,C9,C10*
+
C5,C6,C9,C10*
TP1TP1
K5,K6K5,K6
PIP SWITCHPIP SWITCH
7575
PRI 2PRI 2
1
2
3
4
5
6
7
8
K3K3
J2J2
1
2
PMTH2PMTH2
WORKWORK
J9J9
1
2
3
4
5
6
7
PMTH3PMTH3
J3J3
1
2
D59 PCRD59 PCR
40A_AC140A_AC1
A-09132ne
w
A-09132new
ISO GND
+12V
-
1
2
3
4
5
6
7
8
9
10
11
12
13
14
J1
1
2
3
4
5
6
7
8
*
J2
OK TO MOVE
ISO GND
SW1
DIVIDED ARC VOLTAGE (-)
DIVIDED ARC VOLTAGE (+)
COMMON
PLATE CONTACT COM
PLATE CONTACT OUT
OK TO MOVE
OK TO MOVE
OHMIC
START / STOP (com)
START / STOP
OK TO MOVE
1
-V0_1
1
TIP
To -V OUT 1
on PCB1
OHMIC
SENSE
CIRCUITS
VOLTAGE
DIVIDER
CIRCUITS
+
To TIP1
on PCB1
1
2
3
4
5
6
7
8
P10
PCB4
AUTOMATION
INTERFACE PCB
(w / OHMIC)
START / STOP
DIV1-1 ON = 16.7:1 for SC11
DIV1-2 ON = 20:1 for ESAB
DIV1-3 ON = 30:1
DIV1-4 ON = 40:1 for Inova
DIV1-5 ON = 50:1 for IHT:
SC3000 & 3100; Hypertherm
®
DIV1-6 ON = 80:1 for TD iHC
DIVIDE RATIO SET BY DIP SW DIV1
CONTACT
OK to MOVE
M-ARC
START
123456
DIV1
CONTACT

Table of Contents

Related product manuals