EasyManua.ls Logo

Fimap MXR - Menu Tables

Fimap MXR
81 pages
Print Icon
To Next Page IconTo Next Page
To Next Page IconTo Next Page
To Previous Page IconTo Previous Page
To Previous Page IconTo Previous Page
Loading...
5-45
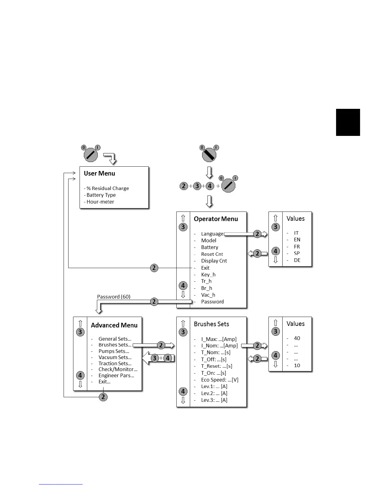
5.7 Menu tables
5.7.1 Menu scheme
Make sure the machine is turned off.
Press simultaneously the buttons 2,3,4.
Turn on the machine while holding down the buttons.
Wait the loading of the Operator Menu.
For the submenus of the Advanced Menu, refer to the specific tables.

Table of Contents

Other manuals for Fimap MXR

Related product manuals