EasyManua.ls Logo

Fire-Lite ECC-50 - 2: External Audio Input

Fire-Lite ECC-50
112 pages
Print Icon
To Next Page IconTo Next Page
To Next Page IconTo Next Page
To Previous Page IconTo Previous Page
To Previous Page IconTo Previous Page
Loading...
34 Emergency Command Center Manual — P/N LS10001-000FL-E:D 9/3/2014
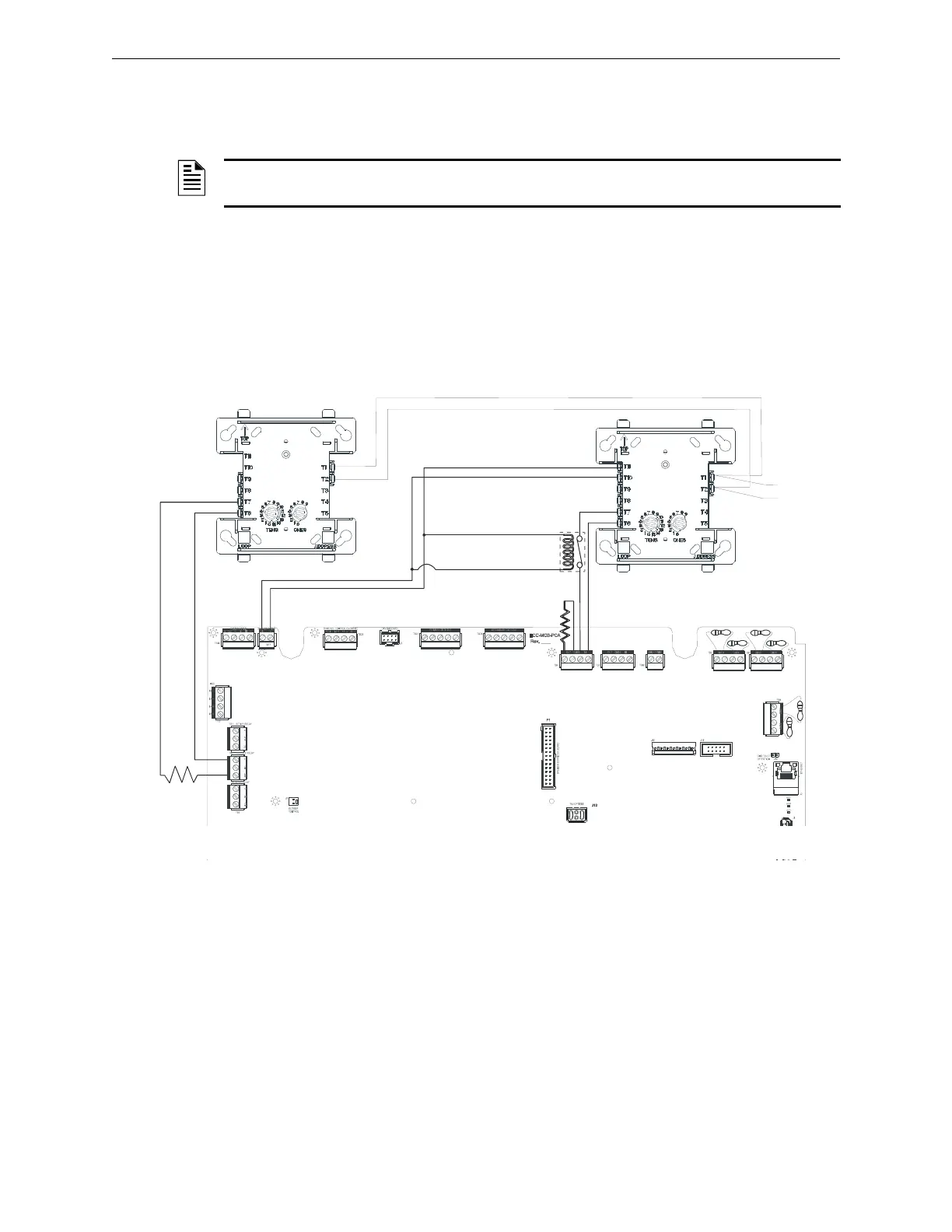
Installation Input/Initiating Circuits
CMD3, CMD4, CMD5, CMD6, CMD7, and CMD8 Command Input circuits are triggered by a
contact closure only. Each Command input will activate various messages and amplifiers depend-
ing on the Message Control selection configured in user programming (refer to Section 3).
When configured with a compatible, addressable FACP, the ECC-50/100 may be triggered either
by the FACP main NAC output or from addressable control modules. Figure 2.1 illustrates CMD1
triggered by an addressable control module. The addressable control module may trigger the ECC-
50/100 via reverse polarity (shown) or relay contact. The FACP monitors the ECC-50/100 for
faults while in the standby or alarm state by wiring a monitor module to the trouble contacts as
shown in Figure 2.1. Activation of the addressable control module is controlled by the FACP.
Refer to the appropriate FACP manual for additional information.
Notes:
1. 24 VDC Auxiliary Power terminals for special application power only. Wiring must remain in
the room.
2. Supervise the wiring between the ECC-50/100 Auxiliary Power output and the control module
with an EOL relay (EOLR-1).
3. End-of-Line resistor supplied with modules.
2.5.2 External Audio Input
The display provides connection to various ancillary sources. See Sections 2.5.4 on page 35, 3.4.2
on page 71, and 4.4.15 on page 91 for more information.
NOTE: CMD8 cannot be used when the system is programmed to provide more than eight (8)
messages.
-
+
+ -
+ -
Figure 2.1 Addressable Module Connections
24 VDC
(EOLR-1) EOL Power
Supervision Relay
Note 2
SLC
SLC
Note 3
Special Application
Power- Note 1
Note 3
4.7 K ELRs
P/N 27072
Control
Module
Monitor
Module
Output
e
c
c
m
o
d
s
.
w
m
f

Table of Contents

Related product manuals