EasyManua.ls Logo

Fire-Lite ECC-50 - Page 48

Fire-Lite ECC-50
112 pages
Print Icon
To Next Page IconTo Next Page
To Next Page IconTo Next Page
To Previous Page IconTo Previous Page
To Previous Page IconTo Previous Page
Loading...
48 Emergency Command Center Manual — P/N LS10001-000FL-E:D 9/3/2014
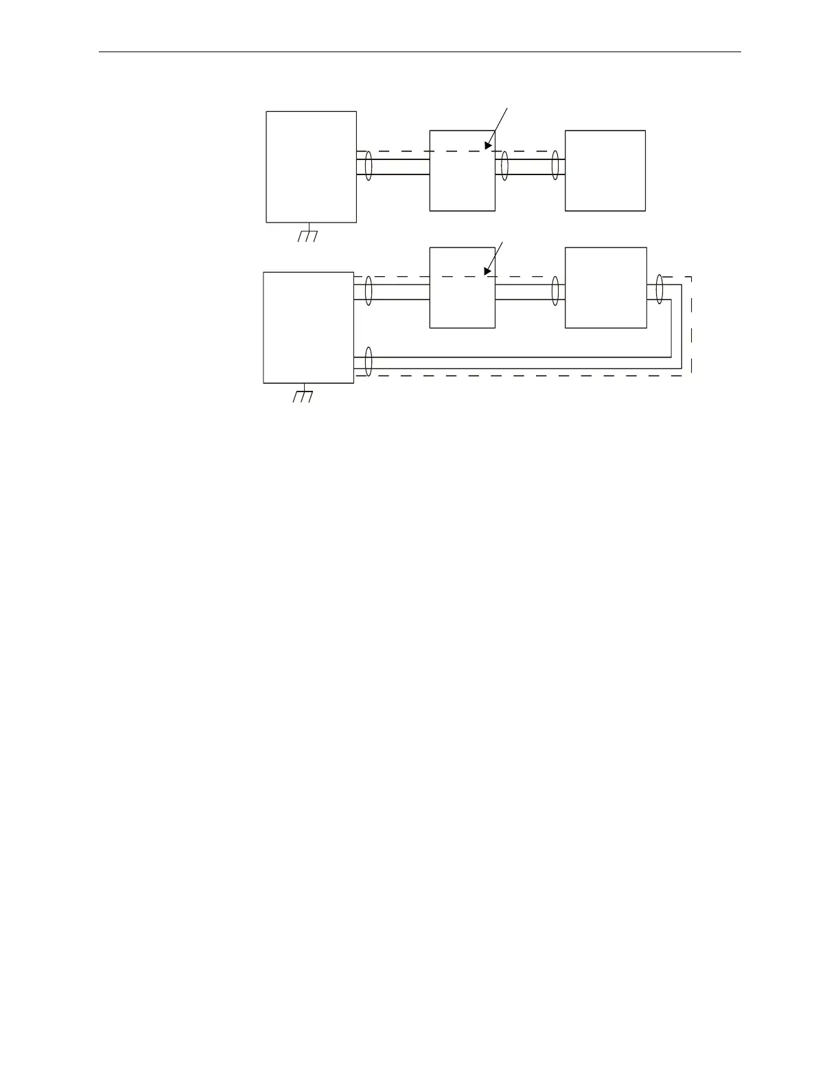
Installation Shielding for External Device Wiring
ECC-50/100
ECC-50/100
Class B
(Style Y)
Class A
(Style Z)
External
Data Bus or
External
Audio Riser
External Data Bus or
External Audio Riser
Figure 2.29 Shielding for Multiple External Devices
“pass through”
“pass through”
s
h
l
d
m
u
l
t
i
.
w
m
f
ECC-RM
ECC-RPU
ECC-LOC
ECC-50DA
ECC-125DA
ECC-50BDA
ECC-RM
ECC-RPU
ECC-LOC
ECC-50DA
ECC-125DA
ECC-50BDA

Table of Contents

Related product manuals