EasyManua.ls Logo

FISCHBEIN F - Illustrations and Components; Ilustraciones y Componentes

FISCHBEIN F
77 pages
Print Icon
To Next Page IconTo Next Page
To Next Page IconTo Next Page
To Previous Page IconTo Previous Page
To Previous Page IconTo Previous Page
Loading...
FISCHBEIN
®
F SERIES PORTABLE SEWING MACHINES
OPERATOR’S MANUAL
REV. H 9/2011
10
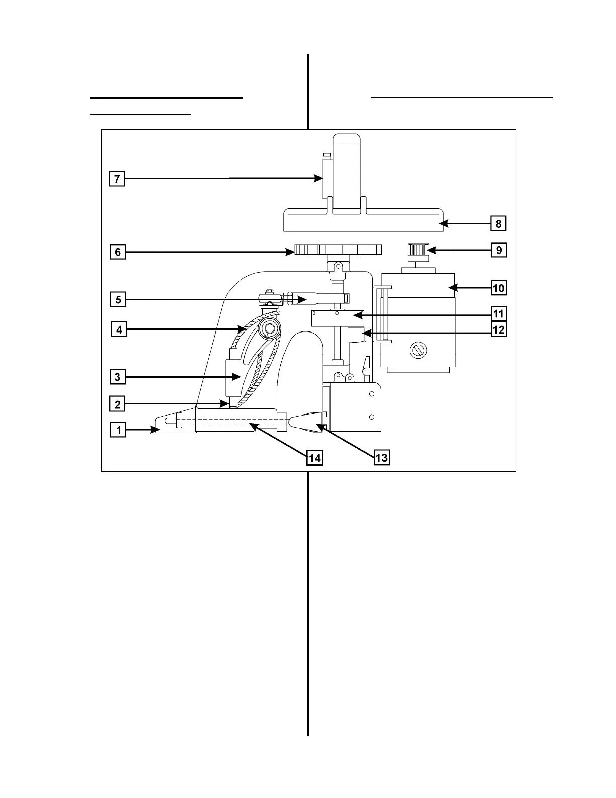
1.6 ILLUSTRATIONS AND
COMPONENTS
1. Needle Bar Guard
2. Needle Bar Clamp Assembly
3. Needle Bar Lever
4. Wicking
5. Connecting Rod and Eccentric
6. Machine Pulley
7. Oil Reservoir
8. Belt Guard and Handle
9. Motor Pulley
10. Drive Motor
11. Looper Cam
12. Cam Arm Follower
13. Presser Foot
14. Needle Bar
1.6 Ilustración y Componentes
1. Protector de Barra de Aguja
2. Montaje Abrazadera Barra de Aguja
3. Palanca de Barra de Aguja
4. Mecha
5. Excéntrico y Biela de Conexión
6. Polea de la Máquina
7. Depósito de aceite
8. Mango y Protector de Correa
9. Polea del Motor
10. Motor Impulsador
11. Biela del ojo-guía (looper)
12. Brazo de Leva
13. Pie Prensador
14. Barra de Aguja
MODEL F: Left View
(
Vista Izquierda)

Other manuals for FISCHBEIN F

Related product manuals