EasyManua.ls Logo

FlaktWoods eq Controls - Page 9

Default Icon
56 pages
Print Icon
To Next Page IconTo Next Page
To Next Page IconTo Next Page
To Previous Page IconTo Previous Page
To Previous Page IconTo Previous Page
Loading...
9Fläkt Woods 8666 GB 2010.04
Specifications are subject to alteration without notice
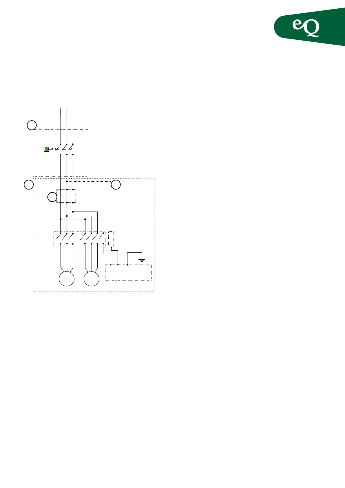
Control equipment
Main
L2 L3 L1
L2 L3
M
L1
16AT
32AT
10AT
16AT
32AT
L2 L3 L1
L1
L1
PE
M
Styrlåda
L2 L3L1
V WU
Fig. 7
3x230 VAC IT
Connecting the service power downstream of the load inter-
rupter is not permitted for 3x230 VAC.
1. STAZ-80, load interrupter
2. eQ Air handling unit
3. Energy analyser/terminal block
5. Strapping L2 to N. Must be carried out by an electrical contractor.
1
52
3
Installation and maintenance instructions
Only for Norway
Electrical
cabinet

Related product manuals