EasyManua.ls Logo

Frigidaire Affinity 6000 Series - Affinity 6000 Series Wiring Diagram

Frigidaire Affinity 6000 Series
74 pages
Print Icon
To Previous Page IconTo Previous Page
To Previous Page IconTo Previous Page
Loading...
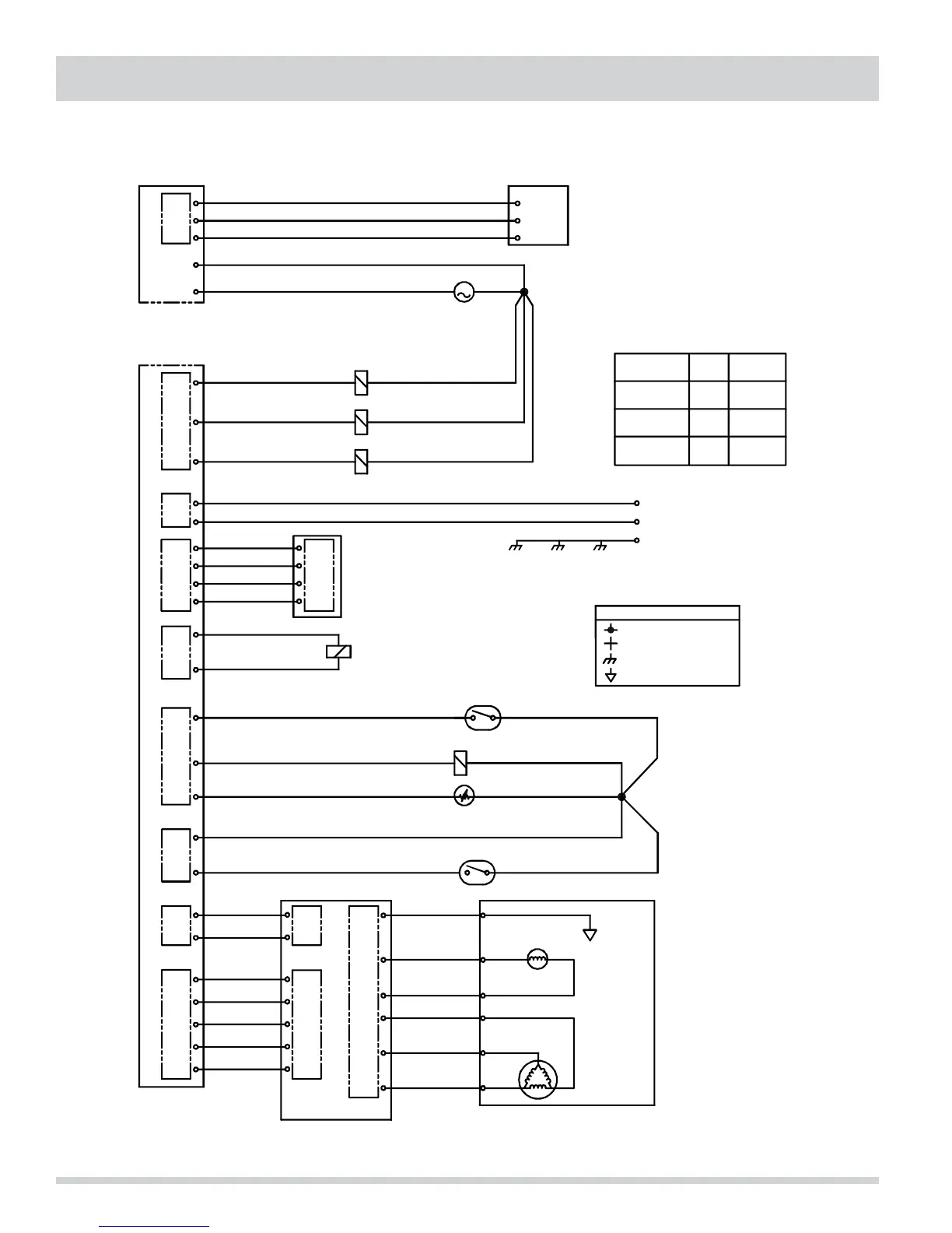
Section 6 Wiring Diagrams
6-2
Al ways use diagram
LEVEL SENSOR
C5.5
C5.3
C5.1
J9
C4.1
C4.3
C4.4
BLU
WHT
RED
J1 2
C3.1
J4
C4.4
BLACK/RE D
J4
C4.3
C4.2
C4.1
PURP
TAN
RED
RED
BLK
BLK
BLEACH
WASH
HOT
BLACK/RE D
BLACK/RE D
BLACK/RE D
DISPENSER VALVE
EVENT
WASH BLEACH
BLEACH
DETE RGENT
SOFTENER
X
X
X
X
O
O
X=CLOSED
O=OPEN
L1
N
GROUND
GRN
CA BINE T TUB
SPEED
CONTROL
WHT
WHT
C2.1
C2.2
J1 4
J1 3
C4.1
C4.1
C4.2
C4.2
C4.3
C4.3
C4.4
C4.4
YEL
YEL
INTERFACE BOARD
+T NTC
(SELECT MO DELS)
BR N
J7
C3.1
C3.3
J3
C5.1
C5.3
C5.5
ORG
GRAY
PINK
DOOR LOCK
A
UXILIARY SWITCH
4.1 4.2
DOO R LO CK
2.1
4.4
3.1
3.3
WAX MOTOR
DOOR SWITC H
2.2
4.3
RED/BL K
RED/BL K
BLK
BLK
J2
C2.2
C2.2
C2.2
C2.1
C2.1
C2.1
J1
J1
BLU
C7.1
C7.3
C7.4
GRN
GARY
WHT
MOTOR
FRAME
TACHO
GENERATOR
M5
M4
1
2
T
MOTOR
X
Y
Z
M1
M2
M3
BR N
RED
ORG
J5
J3
C7.5
C7.6
C7.7
MOTOR C ONT ROL BOARD
C5.1
C5.1
C5.2
C5.2
C5.3
C5.3
C5.4
C5.4
C5.5
C5.5
RED
WHT
BLK
BLU
YEL
J6
WIRING CODES
CONNE CTIO N
NO CONNECT ION
CA BINE T GROU ND
LOCAL GR OUN D
BLACK/RE D
PUMP
1
2
M
PINK/BLK
with product
Affinity 6000 Series Wiring Diagram

Table of Contents

Related product manuals