EasyManua.ls Logo

GE Venue 50 - Troubleshooting; Console Troubleshooting Trees

GE Venue 50
289 pages
To Next Page IconTo Next Page
To Next Page IconTo Next Page
To Previous Page IconTo Previous Page
To Previous Page IconTo Previous Page
Loading...
Troubleshooting
Venue 50 – Basic Service Manual 7-3
5447566-100 English Rev. 7
Troubleshooting
Console Troubleshooting Trees
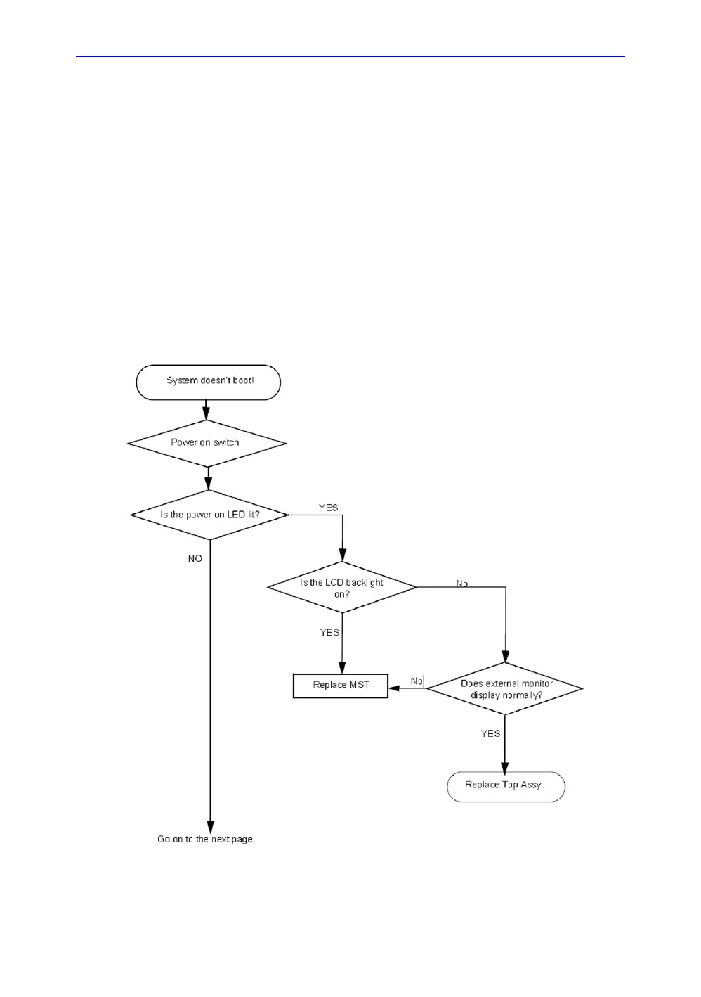
System Doesn’t Boot
This is an overall diagram showing a recommended sequence
for troubleshooting a no-boot situation
Figure 7-1. System Doesn’t Boot

Table of Contents

Other manuals for GE Venue 50

Related product manuals