EasyManua.ls Logo

HP ProLiant BL620c - G7 Server - Page 29

HP ProLiant BL620c - G7 Server
190 pages
Print Icon
To Next Page IconTo Next Page
To Next Page IconTo Next Page
To Previous Page IconTo Previous Page
To Previous Page IconTo Previous Page
Loading...
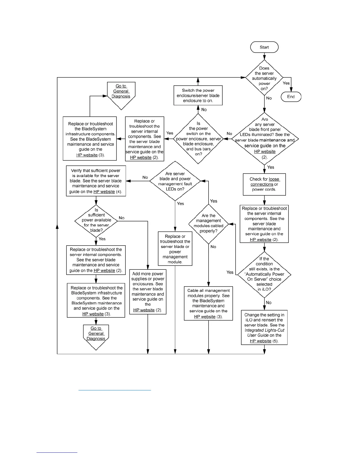
Diagnostic flowcharts 29
p-Class server blade power-on problems flowchart
c-Class server blade power-on problems flowchart
For the location of server LEDs and information on their statuses, see the server documentation on the HP
website (http://www.hp.com/support
).
Symptoms:
The server does not power on.

Table of Contents

Other manuals for HP ProLiant BL620c - G7 Server

Related product manuals