EasyManua.ls Logo

HP ProLiant ML370 G5 - OS Boot Problems Flowchart

HP ProLiant ML370 G5
129 pages
To Next Page IconTo Next Page
To Next Page IconTo Next Page
To Previous Page IconTo Previous Page
To Previous Page IconTo Previous Page
Loading...
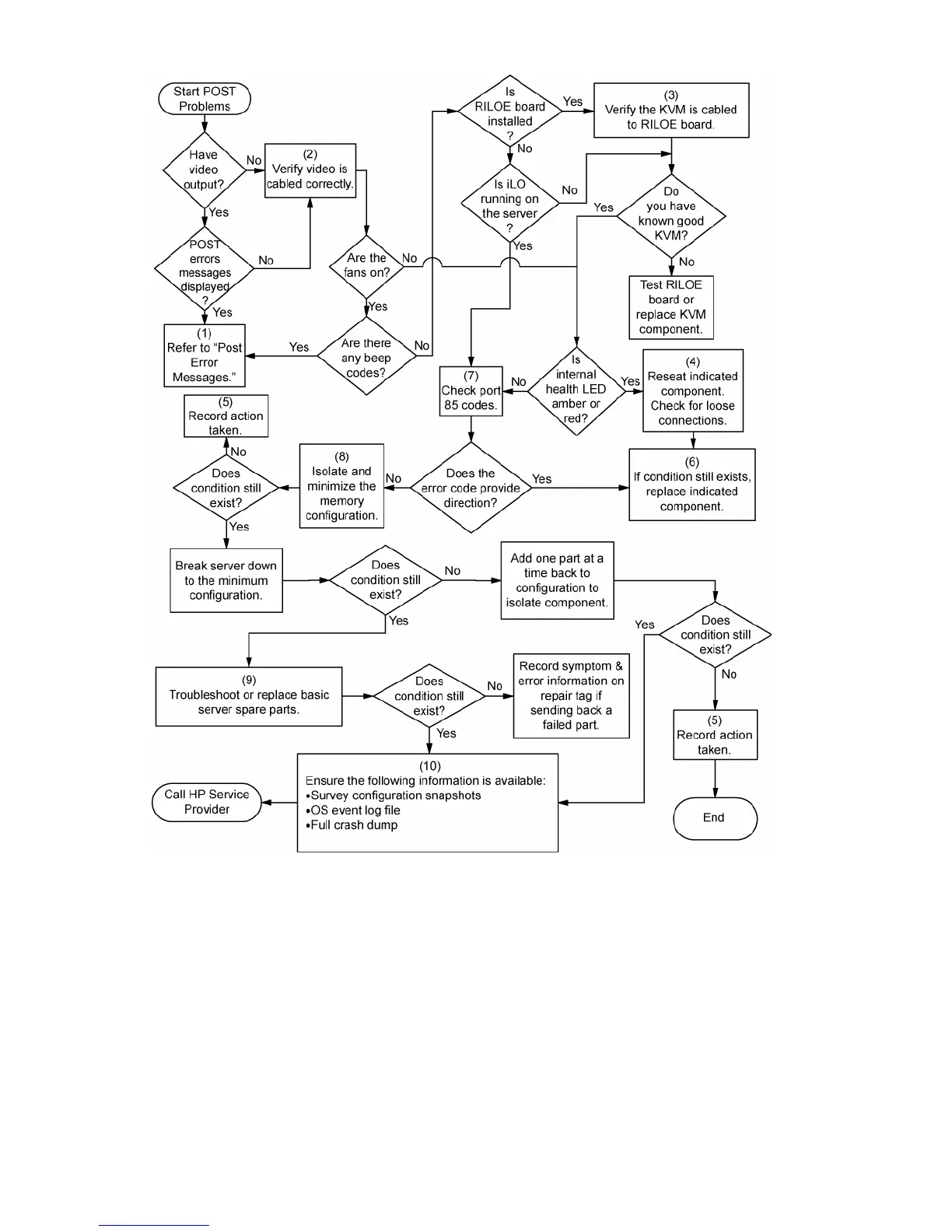
Troubleshooting 101
OS boot problems flowchart
Symptoms:
Server does not boot a previously installed operating system
Server does not boot SmartStart
Possible causes:
Corrupted operating system
Hard drive subsystem problem
Incorrect boot order setting in RBSU

Table of Contents

Other manuals for HP ProLiant ML370 G5

Related product manuals