EasyManua.ls Logo

HygroMatik Basic-DS - Page 88

HygroMatik Basic-DS
98 pages
Print Icon
To Next Page IconTo Next Page
To Next Page IconTo Next Page
To Previous Page IconTo Previous Page
To Previous Page IconTo Previous Page
Loading...
SPA
Page 88
Änderung Datum Name
Bearb.
Gepr.
Norm
Datum
Urspr. Ers.dErs.fZust.
Blatt 1
von 2 Bl.
(Zeichnung Nr.)(Benennung)
(Datei)
S-042902-1
S-042902D.001
HYGROMATIK
Lise-Meitner-Str. 3
D-24558 Henstedt-Ulzburg
Germany
Telefax
+49-(0)4193 / 895 - 33
Phone
+49-(0)4193 / 895 - 0
03.11.04
Hn
ST3
6
X1
2 1
Y1
M
M1
ST1
1312
16
111092
5
3
4
42
S1b
F1
S1a
15
28 3029
ST2
28 3029
6
7
18
17
K1
G3
G2
G1
1,6AF
b
Y2
ST5
ST4
ST7
K1
1
2
3
4
5
6
L1 L2 L3N
PE
L1
R1
54
L2
21
L3
3
PE
X1
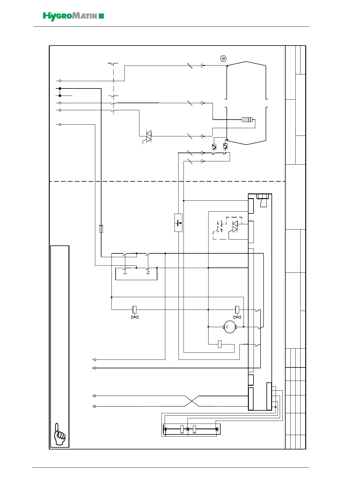
HL6 - HL45 DS 400/3/N/50Hz
7
8
7
+
-
+
-
Basis Platine / basic electronic
Eingang
rot/red - G2
blau/blue - G3
schwarz/black
weiß/white - G1
R1 : HL6 4,5 KW Heizkörper / heater element
signal humidification
for HL 6 -45 DS
fürHL6-45DS
control stage
Steuerungsteil
for HL 6 -9
fürHL6-9
power stage
Leistungsteil
located at middle plate
an Gerätemittelwand
solid state relay
Halbleiterrelais
solid state relay(2 in HL 30-45)
Halbleiterrelais (2 in HL 30-45)
thermo switch for each
Thermowächter
(twice in HL 30-45)
(doppelt in HL 30-45)
solid state relay
Halbleiterrelais
- parallel zur Pumpe M1
-paralleltopumpM1
Super Flush Y2
temperature sensor
G2-Betriebsniveau
G3-Max. Niveau
dry level
G1-Trockengang
operational level
max. level
Schwimmerschalter
sensor levels
R1 : HL9 6,75 KW Heizkörper / heater element
Meldung Befeuchten
HL 12 - 45 DS: Leistungsteil / pwr stage: S-042901-6
Temperaturfühler
input
and HL 6 -9 DS
und HL 6 - 9 DS
22
21
ST6
23 24
25
Klemme 25 25.03.09 Pn
Interlock system or On-Off-Remote Control or Bridge
Sicherheitskette oder An-Aus-Fernschalter oder Brücke
d STB 2 12.11.12 Lue
br sw
1
2
c Beschrift. 1+2 03.11.09 Kb
Note: The steam generator is only operationable if the contact
across terminal 1 and 2 (the safety interlock) is closed.

Table of Contents

Related product manuals