EasyManua.ls Logo

HygroMatik Basic-DS - Page 93

HygroMatik Basic-DS
98 pages
Print Icon
To Next Page IconTo Next Page
To Next Page IconTo Next Page
To Previous Page IconTo Previous Page
To Previous Page IconTo Previous Page
Loading...
SPA
Page 93
b




 

 
!"##
#
$%&'*:&\
$%&'*:&\&&
;<=>?$JQW
[%?%$*
%\]]^;%_
`
Jj
q\'%&#\'*{^']%**
|"
q\'%&#\'*{^']%&
\&:&'
|

!`>%>%=
<
?
?

|{!!!
*

}
&'
]
*
\
\
$
~
$
]
^
*
&
'

^ *&'
}
:
^
:
W
*


{%
{%*
!"_{!
{"%
}$~



[
;&%&}

`;&%&}
$
;&%&}$
!
;&%&}$
%
q
W
*
\
]
}

[ [
[ [ |
|
 *}]\


*]*#
\]\#
W
=
$!""$%$%~!"!
%
*%?j
`
%J!

j
$!"
!"

``WQJ#
;!"WQJ#
"!"
J"!"



* \
]
}

:


J"



<
|{W*{\ *&&\]

!
WQJ
&:&\: 
=;&];_{"
=;&*];_{"
=;&}\];_
{"



%;&
%`;&
*&* 
WQJ%[!"
!WQJ`
_`
$!`
`
;
`
;
%_|?
%?
$~"<
!"WQJ{`WQJ#
;&*%&}$WQJ#*&{{{]&%}&;_
;&WQJ$*&{{{]&%}&;_
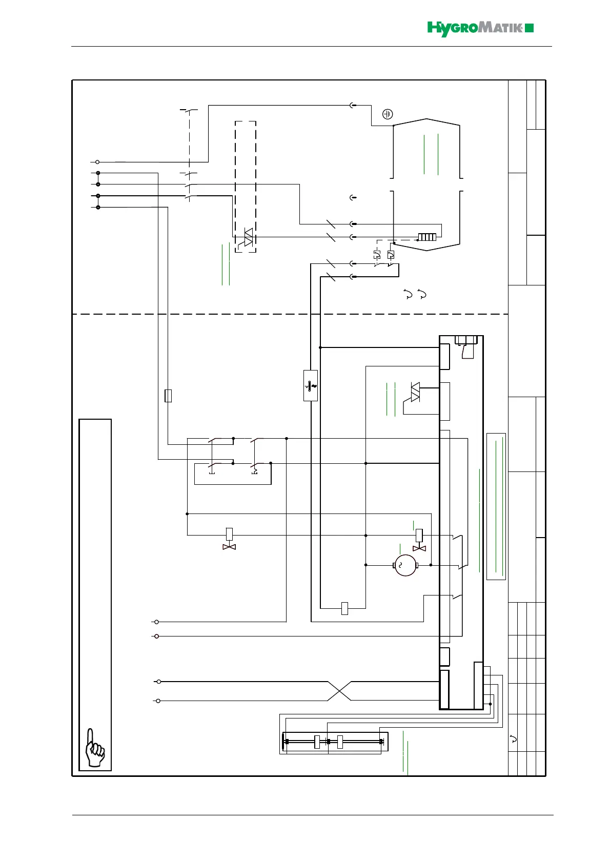
Note: The steam generator is only operationable if the contact
across terminal 1 and 2 (the safety interlock) is closed.

Table of Contents

Related product manuals