EasyManua.ls Logo

IBM 7090 - Page 82

IBM 7090
190 pages
Print Icon
To Next Page IconTo Next Page
To Next Page IconTo Next Page
To Previous Page IconTo Previous Page
To Previous Page IconTo Previous Page
Loading...
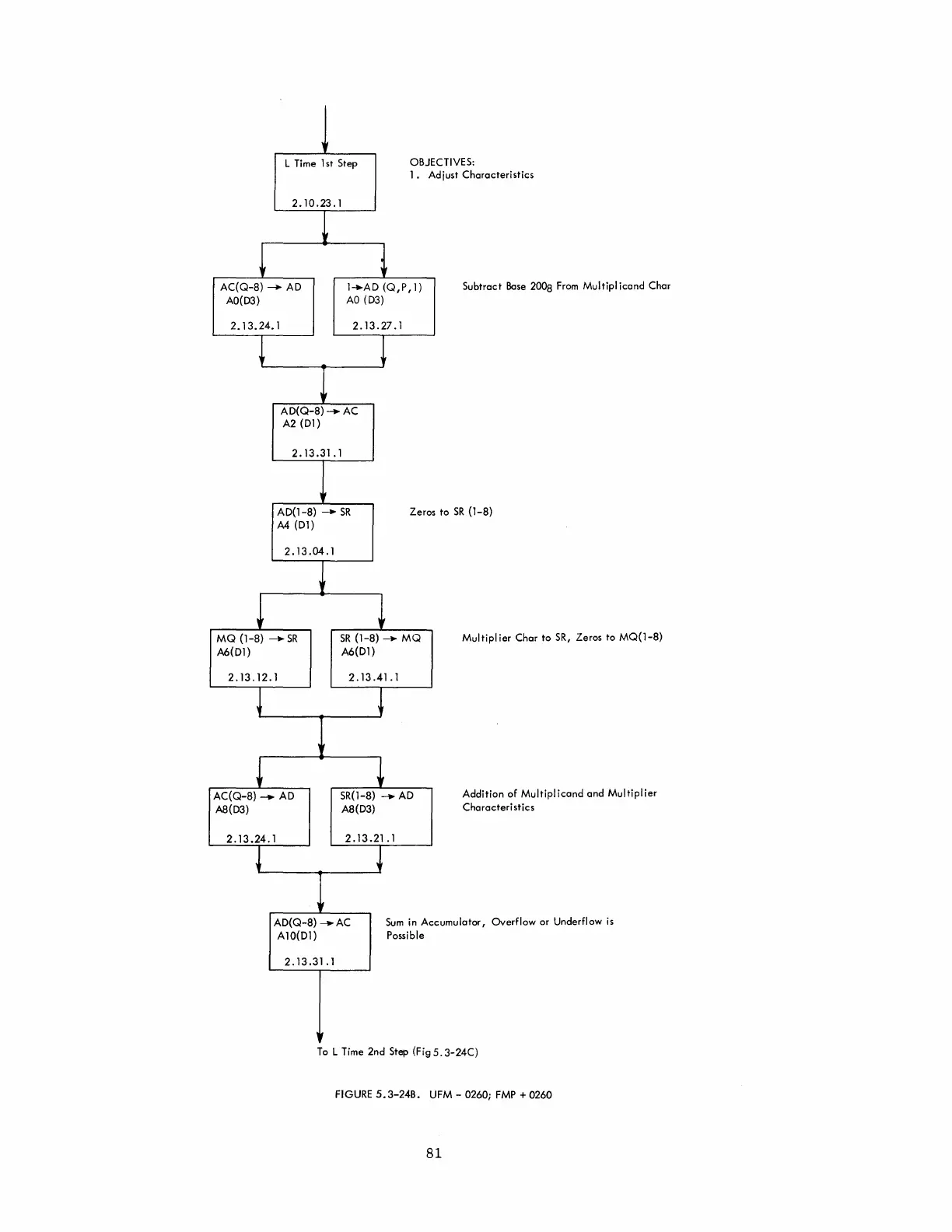
L Time 1 st Step
OBJECTIVES:
1.
Adjust
Characteristics
2.10.23.1
AC(Q-S)
-
AD
AO(D3)
2.13.24.1
l+AD
(Q,P,l)
AO
(D3)
2.13.27.1
AD(Q-S)_AC
A2 (D1)
2.13.31.1
Subtract
Base
200S
From
Multiplicand
Char
AD(l-S)
-
SR
M
(Dl)
Zeros to
SR
(l-S)
2.13.04.1
MQ
(1-S)
-+
SR
A6(Dl)
2.13.12.1
AC(Q-S)
-+
AD
A8(D3)
SR
(l-S)
_
MQ
A6(D1)
2.13.41.1
SR(1-S) _
AD
AS(D3)
Multiplier
Char to
SR,
Zeros to
MQ(l-S)
Addition
of
Multiplicand
and
Multiplier
Characteri
stics
AD(Q-S)
_AC
A
10(Dl)
Sum
in
Accumulator,
Overflow or Underflow
is
Possible
2.13.31.1
To
L Time 2nd Step
(Fig5.3-24C)
FIGURE
5.3-24B.
UFM
- 0260;
FMP
+ 0260
81

Table of Contents